格力1月16日进行董事会换届选举 董明珠获董事候选人提名快报
TechWeb.com.cn
2019-01-02 09:55
导读
如果董明珠能够在股东大会上顺利当选董事,第一大股东格力集团推荐董明珠、黄辉、望靖东、张伟参选,董事会推荐刘姝威、邢子文、王晓华为独立董事候选人。
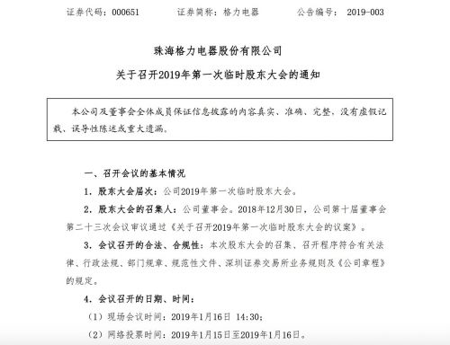
【TechWeb】1月2日消息,格力电器2019年第一次临时股东大会将于1月16日正式举行,大会将进行董事会换届选举。

公告显示,在董事候选人方面,第一大股东格力集团推荐董明珠、黄辉、望靖东、张伟参选,第二大股东京海担保推荐张军督、郭书战参选。同时,董事会推荐刘姝威、邢子文、王晓华为独立董事候选人。
其中最受关注的就是董明珠,据证券时报报道,有业内人士指出,如果董明珠能够在股东大会上顺利当选董事,那么在随后的董事会上当选董事长几乎是板上钉钉。
董明珠在业内有“铁娘子”的称号,在去年还赢了与雷军的十亿赌约。她曾在参加格力2018再起航盛典时表示:“我认为我今天还很年轻,虽然我已经60多岁,但我的心还是像25岁一样。”
董明珠
格力
董事
董事会
推荐
1.TMT观察网遵循行业规范,任何转载的稿件都会明确标注作者和来源;
2.TMT观察网的原创文章,请转载时务必注明文章作者和"来源:TMT观察网",不尊重原创的行为TMT观察网或将追究责任;
3.作者投稿可能会经TMT观察网编辑修改或补充。
