荣耀终端股份有限公司获上市辅导备案,A股IPO进程加速快讯
TechWeb.com.cn
2025-06-27 16:12
导读
并计划通过首发上市推动公司登陆资本市场,为其资本结构增添了多元化色彩,公司将适时启动IPO流程。
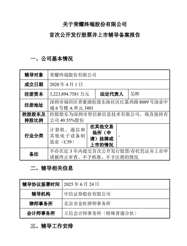
【TechWeb】据中国证监会政务服务平台最新信息显示,荣耀终端股份有限公司(以下简称“荣耀”)已在深圳证监局完成上市辅导备案,这标志着荣耀正式迈出了A股首次公开募股(IPO)的关键一步。
荣耀的控股股东为深圳市智信新信息技术有限公司,目前直接持有公司49.55%的股份,而中信证券则成为其辅导券商,这预示着荣耀的上市之路已全面开启。
根据荣耀2023年11月发布的公告,为了实现公司下一阶段的战略发展目标,荣耀将不断优化股权结构,吸引多元化资本加入,并计划通过首发上市推动公司登陆资本市场。
荣耀终端有限公司于2024年12月28日依法完成了整体变更为股份有限公司的进程,并正式更名为“荣耀终端股份有限公司”。这一变动表明荣耀的股份制改造已经完成,公司将适时启动IPO流程。
据媒体报道,荣耀目前已拥有20多家股东。2024年,中国移动、中国电信、中金资本旗下基金等多家央企和国企相继入股荣耀,为其资本结构增添了多元化色彩,也为荣耀的A股IPO之路奠定了坚实的基础。
荣耀
公司
资本
IPO
完成
1.TMT观察网遵循行业规范,任何转载的稿件都会明确标注作者和来源;
2.TMT观察网的原创文章,请转载时务必注明文章作者和"来源:TMT观察网",不尊重原创的行为TMT观察网或将追究责任;
3.作者投稿可能会经TMT观察网编辑修改或补充。
