“惠享花”APP违规收集个人信息遭通报,“关联方”五洲小贷称被冒用观点
其中,一款名为“惠享花”的网络借贷类App在列,涉及的问题为“违规收集个人信息”,分发平台为vivo应用商店(版本4.4.1),开发主体为杭州如盈广告策划有限公司(下称“杭州如盈”)。

消费日报网讯(记者 卢岳)11月13日,浙江省通信管理局了一批侵害用户权益行为的App(小程序),名单中13款违规应用因未按要求完成整改被予以通报。
其中,一款名为“惠享花”的网络借贷类App在列,涉及的问题为“违规收集个人信息”,分发平台为vivo应用商店(版本4.4.1),开发主体为杭州如盈广告策划有限公司(下称“杭州如盈”)。


据悉,在应用商店内上架金融类APP,需要提供相关的金融资质证明。不过,记者调查发现,杭州如盈或存在冒用资质的情况。
“关联”小贷公司回应:系冒用
工商信息显示,杭州如盈成立于2023年3月,注册资本为100万元,法人及受益所有人均为魏尧雷,公司经营范围包括广告制作、广告发布、数据处理服务等。即杭州如盈并无与金融相关的业务许可。
在应用汇等应用商店,记者搜索到了“惠享花”安卓App的下载链接。其中隐私政策中提到,“惠享花”由杭州如盈广告提供软件服务,由关联公司瑞安五洲小额贷款股份有限公司(下称“五洲小贷”)提供贷款服务。

五洲小贷成立于2011年,位于浙江省温州市,企业注册资本、实缴资本均为4亿元,由当地知名企业五洲汽车商贸集团、瑞明控股有限公司、胜华波集团有限公司等股东发起成立。公司已累计发放贷款超过100亿元。
不过,从公开信息显示,杭州如盈与五洲小贷在股权、人员上并无关系。企查查信息显示,五洲小贷目前共备案了三款App,分别为“五洲易贷”“五洲贷”“微银信用”。“惠享花”并不在列。
就二者之间的关系,记者联系了五洲小贷方面。11月17日,五洲小贷相关工作人员回应表示,“惠享花”不是该公司的产品,“是冒名顶替的,我们公司没有线上的(业务)”。该工作人员表示,据其掌握的情况,此前已有不止一款网贷产品冒称和五洲小贷公司有合作。
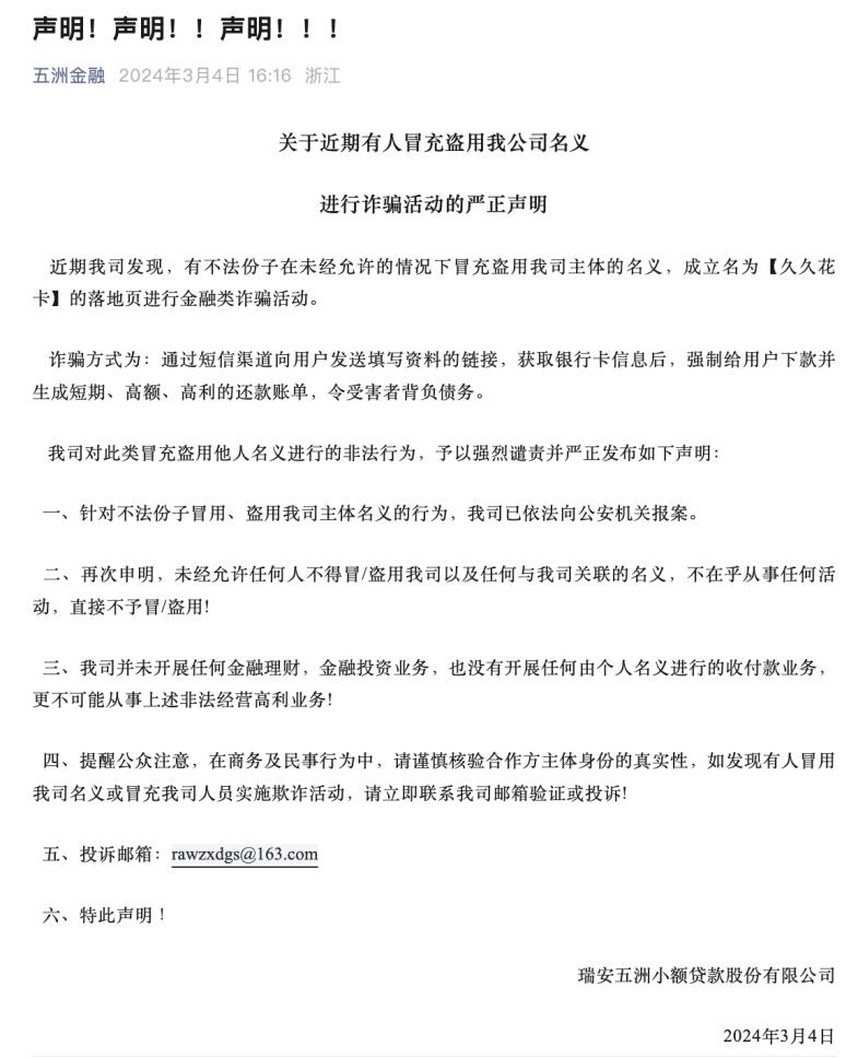
记者看到,早在2024年3月,五洲小贷就曾发布声明,称有不法份子在未经允许的情况下冒充盗用该公司主体的名义进行金融类诈骗活动。

具体诈骗方式为:【久久花卡】通过短信渠道向用户发送填写资料的链接,获取银行卡信息后,强制给用户下款并生成短期、高额、高利的还款账单,令受害者背负债务。
五洲小贷声明未开展上述非法经营高利业务,针对不法份子冒用、盗用该公司主体名义的行为,五洲小贷已向公安机关报案。如发现有人冒用该公司名义实施欺诈活动可及时反馈。
对于五洲小贷的说明杭州如盈如何回应?就二者之间的关系,记者尝试联系杭州如盈,发现该公司官网目前已处于无法打开状态。
备案多款金融借贷App
应用商店介绍称,“惠享花”是一款正规的金融助贷服务平台,主要面向24岁-55岁的用户提供线上信用贷款以及抵押或大额信贷服务,年化利率7.2%起,不超过24%。目前“惠享花”App的下载次数已达82万。
APP首页显示,“惠享花”作为助贷平台,主要业务为网贷产品提供导流服务。其主页有“信小融”等多款产品,用户填写资料选择额度、期数后,后续便是等待相关网贷产品的业务员进一步联系。
“惠享花”导流的产品合规性存疑。例如,“信小融”申请页面显示,年化利率区间为7.2-35.9%,利率上限均明显超出了监管红线。自2025年10月1日起正式施行的《关于加强商业银行互联网助贷业务管理提升金融服务质效的通知》(即“助贷新规”)规定,应将增信服务费计入借款人综合融资成本,且符合《最高人民法院关于进一步加强金融审判工作的若干意见》等有关规定。即借款年利率不超过24%。

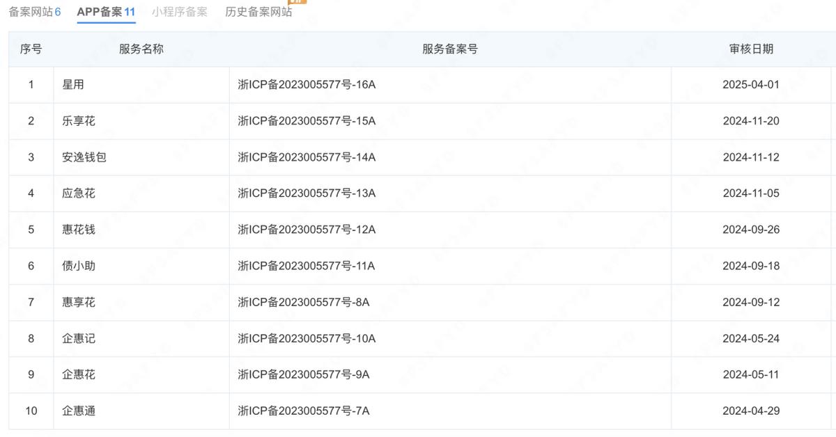
企查查显示,除了“惠享花”,杭州如盈还备案了乐享花、惠花钱、应急花、企惠通、债小助、星用、安逸钱包、企惠花等10款APP。
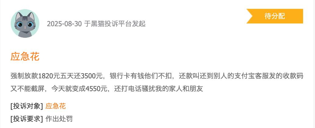
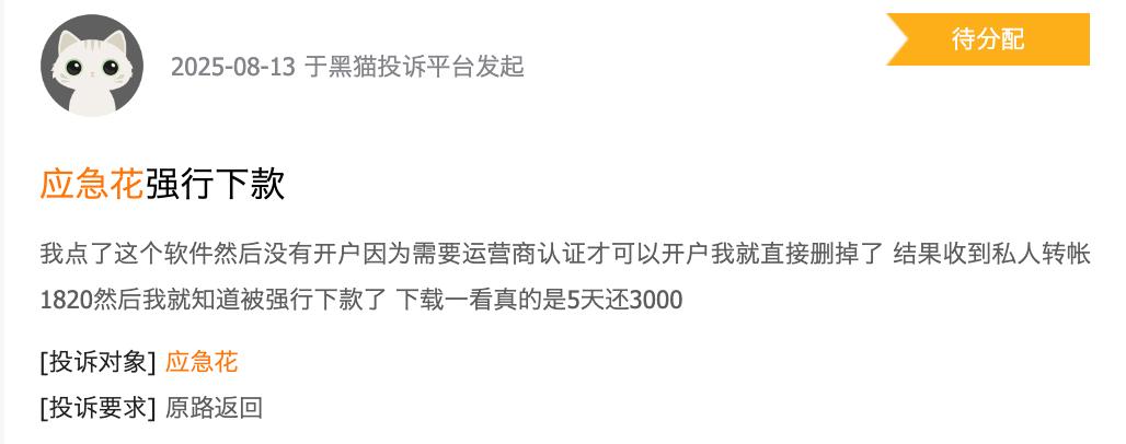
其中部分产品如“应急花”被指为“黑网贷”。在黑猫投诉上,有消费者表示,“应急花”平台强制下款,借1820元,5天后要还3500元,逾期后还款金额飙升至4550元,并且催收人员存在电话骚扰借款人朋友、家人的情况。另一位消费者同样反映,自己仅仅只是点击了“应急花”App,并未开户,便被强制下款借款1820元,5天后要还3000元,且是通过私人账户转账放款。目前,在黑猫投诉上和“应急花”相关的投诉超过300条。



可以看到,该产品“强制下款”“短期”“高利”等特征,与上文五洲小贷提及的冒充盗用其名义进行诈骗的高利贷款产品高度类似。
记者在工信部政务服务平台ICP/IP地址/域名信息备案管理系统搜索“应急花”,结果显示有两家企业备案了名为“应急花”的App,一家为杭州如盈,另一家为四川九仁科技有限公司。其中杭州如盈的审核通过时间更早。

值得注意的是,目前在应用商店搜索杭州如盈旗下的多款App,结果显示已无结果或无法下载。如“企惠通-贷款借钱”的搜索结果显示,“该应用开发者已停止维护,暂不提供下载”。

在浙江省通信管理局通报后,“惠享花”App目前在vivo应用商店也已经无法下载安装,搜索结果显示“该应用开发者正在进行内部优化,暂不提供下载”。
浙江省通信管理局在通报中要求,“惠享花”等13款App开发运营者应在11月24日前按有关规定进行整改,整改落实不到位的,将依法依规组织开展相关处置工作。
1.TMT观察网遵循行业规范,任何转载的稿件都会明确标注作者和来源;
2.TMT观察网的原创文章,请转载时务必注明文章作者和"来源:TMT观察网",不尊重原创的行为TMT观察网或将追究责任;
3.作者投稿可能会经TMT观察网编辑修改或补充。
