摩尔线程拿下6.6亿元合同订单 标的为摩尔线程夸娥智算集群快讯
TechWeb.com.cn
2026-03-31 09:02
导读
合同标的为摩尔线程夸娥(KUAE)智算集群,本次签订合同属于公司日常经营行为,夸娥(KUAE)智算集群为系统级解决方案。
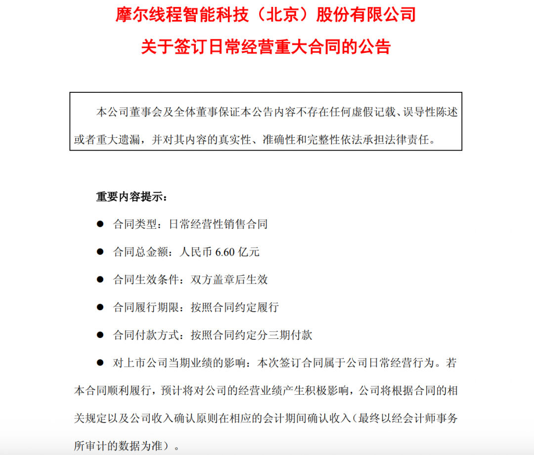
【TechWeb】3月31日消息,摩尔线程在上交所发布公告称,于近日与某客户签订了产品销售协议,合同标的为摩尔线程夸娥(KUAE)智算集群,合同总金额为6.6亿元。
公告显示,本次签订合同属于公司日常经营行为。若本合同顺利履行,预计将对公司的经营业绩产生积极影响,公司将根据合同的相关规定以及公司收入确认原则在相应的会计期间确认收入。
公开信息显示,夸娥(KUAE)智算集群为系统级解决方案,可支持千卡、万卡乃至更大规模的集群。
业内人士表示,在国产算力需求持续增长的背景下,该集群的大规模商业化落地,不仅有望进一步夯实摩尔线程在智算基础设施领域的市场地位,也将强化其在国产GPU高性能训练场景中的竞争优势,为国内AI算力的规模化落地提供新的实践样本。
合同
集群
智算
公司
摩尔
1.TMT观察网遵循行业规范,任何转载的稿件都会明确标注作者和来源;
2.TMT观察网的原创文章,请转载时务必注明文章作者和"来源:TMT观察网",不尊重原创的行为TMT观察网或将追究责任;
3.作者投稿可能会经TMT观察网编辑修改或补充。
