理想汽车下调2024年第一季度交付量预期:10万-10.3万辆降至7.6万-7.8万辆快讯
李想表示会耐心的把理想MEGA按照从0到1的节奏去经营,首先是理想MEGA的节奏问题,聚焦用户价值。
【TechWeb】3月21日消息,理想汽车今日在港交所发布公告,由于销售订单不及预期,本公司现预计其2024年第一季度的车辆交付量为76000至78000辆,该展望更新了本公司此前发布的100000至103000辆的交付量预期。
同时,理想汽车美股盘前持续下挫,跌幅扩大至7%。

今日早些时候,理想汽车CEO李想今日发布全员信,对理想MEGA销量不及预期,以及理想汽车当下的问题进行了复盘。
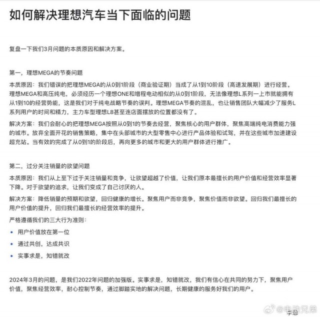
首先是理想MEGA的节奏问题,李想认为本质原因是错误地把理想MEGA的从0到1阶段(商业验证期)当成了从1到10阶段(高速发展期)进行经营。
理想MEGA和高压纯电,必须经历一个理想ONE和增程电动相似的从0到1阶段,无法像理想L系列一上市就能拥有从1到10的经营势能,这是我们对于纯电战略节奏的误判。
理想MEGA节奏的混乱,也让销售团队大幅减少了服务L系列用户的时间和精力,主力车型理想L8甚至连店面摆放的位置都没有了。
对于解决方案,李想表示会耐心的把理想MEGA按照从0到1的节奏去经营,聚焦核心的用户群体,聚焦高端纯电消费能力强的城市。
放弃全面开花的销售策略,集中在头部城市的大型零售中心进行产品体验和试驾,并在这些城市加速建设超充站。当有效地完成了从0到1的阶段后,再向更多的城市和更大的用户群体进行推广。

其次是过分关注销量的欲望问题,李想认为理想汽车从上至下过于关注销量和竞争,让欲望超越了价值,让我们原本最擅长的用户价值和经营效率显著下降。对于欲望的追求,让我们变成了自己讨厌的人。
李想表示,降低销量的预期和欲望,回归健康的增长。聚焦用户而非竞争,聚焦价值而非欲望,回归我们最擅长的用户价值的提升,回归我们最擅长的经营效率的提升。
严格遵循我们的三大行为准则:用户价值放在第一位;通过共创,达成共识;实事求是,知错就改。
最后,李想表示:“2024年3月的问题,是我们2022年问题的加强版。实事求是,知错就改,我们有信心在共同的努力下,聚焦用户价值,聚焦经营效率,耐心控制节奏,通过脚踏实地的解决问题,长期健康的服务好我们的用户。”(萧健)
1.TMT观察网遵循行业规范,任何转载的稿件都会明确标注作者和来源;
2.TMT观察网的原创文章,请转载时务必注明文章作者和"来源:TMT观察网",不尊重原创的行为TMT观察网或将追究责任;
3.作者投稿可能会经TMT观察网编辑修改或补充。
