月烧3亿还要零股息“劝退”,估值二百亿的智谱“流血”IPO观点
12月19日,北京智谱华章科技股份有限公司(以下简称“智谱”)正式递交招股书,冲刺港交所,成为首家启动IPO的AI大模型企业。
《星岛》记者 曹安浔 广州报道

上市、抢跑、融资,国内大模型企业为“续命”上演生死时速。
12月19日,北京智谱华章科技股份有限公司(以下简称“智谱”)正式递交招股书,冲刺港交所,成为首家启动IPO的AI大模型企业。

这不仅意味着智谱有望拔得头筹,成为全球首家上市的大模型企业——即“全球大模型第一股”,更标志着中国大模型产业的发展重心正从早期的技术研发与产品验证阶段,全面迈入以资本驱动、市场导向和商业化落地为核心的全新阶段。
与此同时,另一家被外界广泛视为国内大模型领域颇具潜力的巨头稀宇科技(MiniMax)几乎与智谱同步叩响港交所的大门。而近年来智谱自身仍深陷亏损泥潭,盈利路径也尚不明朗。在这场资本竞速,智谱究竟能否翻越重重山丘,成功抵达资本市场的彼岸?
清华极客孵化的“二百亿级”独角兽
招股书显示,智谱近年营收增长迅猛。2022年至2024年,智谱的营业收入分别为5740万元、1.25亿元、3.12亿元,复合年增长率达到130%。2025年上半年,公司营业收入为1.9亿元。

与活跃于大众视野的豆包、千问和DeepSeek不同,智谱更偏重B端和G端,客户包括对数据安全、法规遵从性及系统定制有严格要求的大型私营企业和公共部门实体,已为超过12000家机构客户、约8000万台设备提供支持。

智谱的收入来自通过MaaS平台提供大模型服务。该平台向用户开放矩阵式模型能力以及智能体工具套件,并支持本地化部署及云端部署等多种方式灵活部署,收入基本上都来自中国内地。
根据弗若斯特沙利文的资料,按2024年收入计,智谱在中国独立通用大模型开发商中位列第一,在所有通用大模型开发商中位列第二,但市场份额仅为6.6%,可见大模型市场竞争激烈且分散。
作为一家由清华大学技术成果转化而来的AI企业,智谱一直以来都很看重研发投入。
2022年至2025年上半年,智谱研发投入连年增长,分别为8440万元、5.29亿元、21.95亿元和15.94亿元。
截至今年6月30日,智谱拥有一支由657名成员组成的研发团队,占全体员工的74%以上,核心团队具有清华大学等顶尖科研机构和高校的专家背景,拥有自然语言处理、复杂系统中的高级决策以及多模态语义分析等相关领域的背景及经验。
智谱更是在招股书中坦言“根本而言,我们是一家由数据科学家和工程师组成的公司,研发贯穿于我们所做的每一件事。”
智谱的历史可追溯至2019年6月,当时公司由一支拥有清华大学深厚学术背景的团队创立。
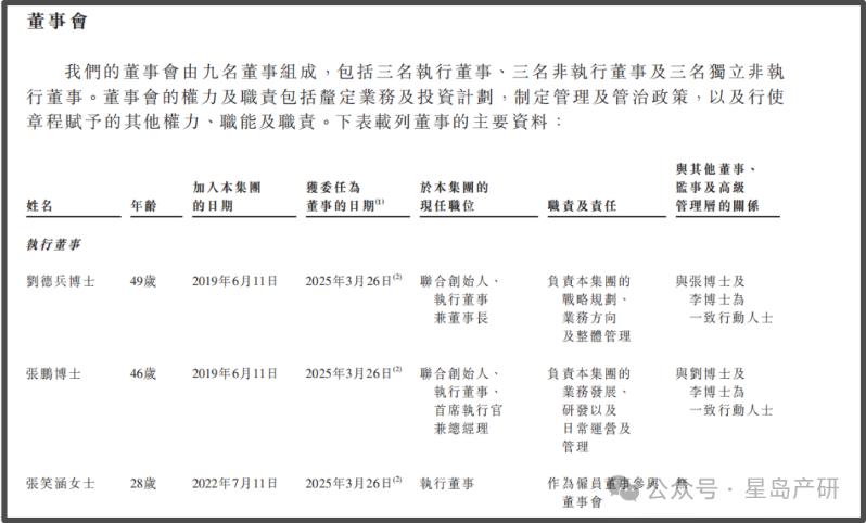
时至今日,智谱董事会由九名董事组成,其中七名曾在清华求学或任教。

清华基因叠加高增速的营收吸引了一个多元的豪华投资天团,包括美团、腾讯、蚂蚁、阿里、小米、金山等产业资本,又有君联、启明创投、红杉、高瓴、顺为等头部投资机构,还有中关村科学城、杭州城投、珠海华发等地方国资。

截至目前,智谱已完成八轮融资,累计募集资金超过83亿元,最新投后估值已达243.8亿元。
月烧3亿,零股息预警
然而,面对大模型这个“吞金兽”,智谱对于基座模型的巨额研发投入显著拖累了盈利表现。
招股书显示,2022年至2024年,智谱的年净亏损由1.43亿元、7.88亿增至29.58亿元。2025年上半年净亏损达到23.57亿元,半年亏损额已接近2024年全年水平,净亏损持续呈扩大趋势。
智谱称,其主要系随着业务扩张、扩大研发团队,并从第三方及相关计算硬件采购更多计算服务,导致研发开支大幅增加;以及扩大销售及营销团队,增加广告投资。
但谈及未来的盈利路径,智谱给出的愿景和计划却略显苍白,没有明确实现盈利的时间点和业绩预测。

智谱表示,计划凭借中国大语言模型(LLM)市场的增长潜力,持续推动AI模型及智能体的迭代与升级,拓宽客户覆盖面以及解决方案用途至新行业领域,以此增加收入。同时,提高经营效率,包括采纳精准销售及营销活动方式、优化研发效率等。
智谱也在招股书中明确了资金用途,约70%用于研发;约10%用于优化MaaS平台;约10%用于发展业务合作伙伴网络和战略投资;约10.0%用于日常经营。
甚至,智谱在招股书中表现出对资金的极度渴求。
与一般成熟期企业在IPO时通常会有一套标准的分红政策不同,智谱将丑话说在前头,试图劝退期待股息的投资者。“目前计划保留所有可动用的资金及盈利(如有),以为我们的业务发展及扩张提供资金,因而我们预计于可预见未来不会派付任何现金股息。投资者不应为了预期收取现金股息而购买我们的普通股。”

招股书显示,2025年上半年智谱月均现金消耗率达3.27亿元。截至10月底,智谱在手流动现金及现金等价物约89.4亿元。但面对巨额投入,智谱仍有不小的资金链压力,而上市续命就是其维持在百模大战中竞争力的战略之举。
1.TMT观察网遵循行业规范,任何转载的稿件都会明确标注作者和来源;
2.TMT观察网的原创文章,请转载时务必注明文章作者和"来源:TMT观察网",不尊重原创的行为TMT观察网或将追究责任;
3.作者投稿可能会经TMT观察网编辑修改或补充。
