郑爽事件“续集”:起诉北京文化 索赔亿元片酬快讯
郑爽因某电视剧的演员片酬纠纷问题起诉公司,郑爽因某电视剧演员片酬纠纷问题起诉上述被告,或许指的就是郑爽此前所拍的电视剧《倩女幽魂》。
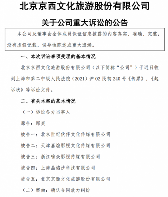
12月10日讯,昨日晚间,ST北文发布公告称,郑爽因某电视剧的演员片酬纠纷问题起诉公司。

公告中显示,郑爽起诉的五被告分别为:北京世纪伙伴文化传媒有限公司(被告一)、天津嘉煊影视文化传媒有限公司(被告二)、浙江唯众影视传媒有限公司(被告三)、上海晶焰沙科技有限公司(被告四)、北京京西文化旅游股份有限公司(被告五)。
诉讼请求为:
1、请求确认被告三与被告四签订的《增资协议书》及其《解除协议》无效;
2、请求判令被告四向原告支付 1.0825 亿元;
3、请求判令被告一、被告二、被告三、被告五对 1.0825 亿支付义务承担连带责任;
4、请求判令五被告承担本案诉讼费、保全费、公告费等费用。
ST北文在公告中称,郑爽因某电视剧演员片酬纠纷问题起诉上述被告,我公司作为该剧的投资出品方,但未与郑爽及其关联公司签署过相关协议。公司将 积极应诉,密切关注上述案件的进展情况并及时履行信息披露义务, 并将采取法律手段,维护公司合法权益。
根据天眼查显示,被告一的北京世纪伙伴文化传媒有限公司是北京文化的子公司。
此前,根据郑爽前男友张恒的爆料,郑爽从ST北文出品的《倩女幽魂》(后改名为《只问今生恋沧溟》)获得1.6亿片酬,涉及使用阴阳合同偷税漏税的行为。
随后,上海市税务部门依法对郑爽偷逃税案件进行处理。经查,郑爽于2019年主演电视剧《倩女幽魂》,与制片人约定片酬为1.6亿元,实际取得1.56亿元,未依法如实进行纳税申报,偷税4302.7万元,其他少缴税款1617.78万元。同时查明,郑爽另有其他演艺收入3507万元,偷税224.26万元,其他少缴税款1034.29万元。以上合计,郑爽2019年至2020年未依法申报个人收入1.91亿元,偷税4526.96万元,其他少缴税款2652.07万元。
上海市税务局第一稽查局依法对郑爽作出追缴税款、加收滞纳金并处罚款共计2.99亿元的处理处罚决定。同时,国家广电总局公布了对郑爽的“封杀”令:不得播出其主演的电视剧《倩女幽魂》,各级广播电视、广播电视视频点播业务和网络视听节目不得邀请郑爽参与制作节目,停止播出其已参与制作的节目。
本次ST北文在公告中所提到的“某电视剧”,或许指的就是郑爽此前所拍的电视剧《倩女幽魂》。其中涉及的金额1.0825亿元,指的可能就是此前郑爽被爆料的巨额片酬。
在上个月初,ST北文还收到了北京证监局《行政处罚决定书》及《市场禁入决定书》,北京文化子公司世纪伙伴虚假转让《大宋宫词》《倩女幽魂》投资份额收益权,导致北京文化在2018年年度报告中虚增收入合计4.6亿元,虚增净利润1.91亿元。证监会决定,对北京文化给予警告,并处以60万元罚款。
此外,北京证监局对时任北京文化副董事长、世纪伙伴董事长娄晓曦开具市场禁入决定书,对其采取3年证券市场禁入措施。
从ST北文的三季报情况来看,公司前三季度净利润亏损2772.31万元,单季度实现净利润1733.95万元,同比增长132.96%。
值得注意的是,对于此份三季报,北京京西文化旅游股份有限公司董事薛莉表示,尚在积极熟悉情况,无法对2021年第三季度报告发表意见,无法保证公司2021年第三季度报告内容的真实、准确、完整。
1.TMT观察网遵循行业规范,任何转载的稿件都会明确标注作者和来源;
2.TMT观察网的原创文章,请转载时务必注明文章作者和"来源:TMT观察网",不尊重原创的行为TMT观察网或将追究责任;
3.作者投稿可能会经TMT观察网编辑修改或补充。
