*ST康美原实控人马兴田被提起公诉,控制公司仍有68亿元占款未归还快报
)向*ST康美重整管理人提交了《重整投资方案》,*ST康美目前共有2则行政处罚,公司将与投资人谈判签订《重整投资协议》。
【TechWeb】11月2日晚间,*ST康美(600518)公告称,广东省佛山市人民检察院于2021年10月27日以佛检刑诉(2021)Z19号起诉书指控马兴田先生犯违规披露、不披露重要信息罪、挪用资金罪、操纵证券市场罪,向广东省佛山市中级人民法院(以下简称“佛山市中级人民法院”)提起公诉;同时还指控*ST康美及马兴田先生犯单位行贿罪,于同日立案审理。佛山市中级人民法院审查,上述两案中的被告人马兴田先生为同一个人,决定将(2021)粤06刑初114号案件并入(2021)粤06刑初113号案件审理。
据佛山市人民检察院签发的起诉书,被告人马兴田先生等为谋求不正当利益,分别于2005年至2009年、2007年至2012年向陈某、钟某、万某行贿。
*ST康美成立于1997年,于2001年在上交所上市,是一家中医药全产业链精准服务型“智慧+”大健康产业上市企业,公司以中药饮片生产、销售为核心,实施中医药全产业链一体化运营模式,马兴田为*ST康美创始人、实际控制人。*ST康美此前因广告《康美之恋》被大众熟知。
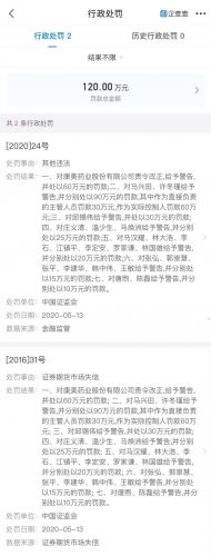
2019年8月份,证监会对*ST康美下发《行政处罚及市场禁入事先告知书》,其中指出康美药业其中指出康美药业存在四大方面的问题。具体来看,2016年至2018年,*ST康美涉嫌累计虚增营业收入291.28亿元,累计虚增营业利润41.01亿元;累计虚增货币资金886亿元;《2018年年度报告》中存在虚假记载,虚增固定资产、在建工程、投资性房地产,共计36亿元;2016年、2017年、2018年年度报告中存在重大遗漏,未按规定披露控股股东及其关联方非经营性占用资金的关联交易情况。
企查查APP显示,*ST康美目前共有2则行政处罚。其中,2020年5月14日晚间,证监会依法对康美药业违法违规案作出行政处罚及市场禁入决定。对康美药业给予警告并处以60万元罚款,对主要责任人罚款并市场禁入,其中,马兴田、许冬瑾、邱锡伟被采取终身证券市场禁入措施。
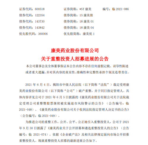
目前,*ST康美已经进入破产重整程序。在披露并案审理决定书的同时,*ST康美还公布了重整投资人招募进展。
截至10月31日,广州医药集团有限公司代表广东神农氏企业管理合伙企业(有限合伙)(简称“神农氏”)向*ST康美重整管理人提交了《重整投资方案》。根据《重整投资方案》,参与本次重整的投资人拟向*ST康美投入不超过65亿元。后续,公司将与投资人谈判签订《重整投资协议》。
根据*ST康美此前的公告,最终的重整投资人确定后,将与管理人签订相应的《重整投资协议》,并且在签订后三个工作日内,向管理人支付3亿元投资保证金。
重整投资人或其出资方应拥有足够的资金实力进行重整投资,并能出具不低于其拟投资总额度的资信证明或其他履约能力证明。此外,重整投资人还需要就解决控股股东及关联方的资金占用问题出具承诺函,承诺遵守并执行重整程序中确定的资金占用解决方案。
但是根据*ST康美于10月30日发布的公告,马兴田实际控制的普宁市康淳药业有限公司和普宁康都药业有限公司,非经营性占用*ST康美资金余额合计94.81亿元,目前还有68亿元尚待归还。




1.TMT观察网遵循行业规范,任何转载的稿件都会明确标注作者和来源;
2.TMT观察网的原创文章,请转载时务必注明文章作者和"来源:TMT观察网",不尊重原创的行为TMT观察网或将追究责任;
3.作者投稿可能会经TMT观察网编辑修改或补充。
