中文在线与字节跳动签署合作协议 股东拟转让不超10%股权快报
TechWeb.com.cn
2020-07-16 09:44
导读
协议转让其持有的部分公司股份,中文在线在股票交易异常波动公告中披露,公司与字节跳动签订了《框架合作协议》。
【TechWeb】7月16日消息,中文在线在股票交易异常波动公告中披露,7月14日,公司与字节跳动签订了《框架合作协议》,双方从长远合作发展考虑达成长久业务合作,将围绕音频作品授权使用,主播生态联合打造,音频内容共建,数字版权授权番茄小说等平台使用, 知名 IP 作品授权番茄小说、西瓜视频等平台使用开展合作。
根据公告,本次签署的《框架合作协议》属于框架性文件,对上市公司影响暂时无法确定,具体合作事项均与公司日常经营相关,且需另行签署合作协议。目前部分合作事宜尚未签署具体合作协议,部分合作尚存在不确定性。
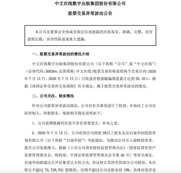
此外,中文在线还披露,7月15日,收到公司持股5%以上股东北京启迪华创投资咨询有限公司(以下简称“启迪华创”)书面通知,为推动公司引入战略投资者, 提升公司发展潜力,启迪华创拟通过公开征集受让方的方式,协议转让其持有的部分公司股份,本次转让不超过 72,729,531股股份,比例不超过公司总股本的10%。
中文在线在近三个交易日两度收于涨停。公告显示,中文在线股票交易价格连续两个交易日内(2020年7月14日、2020年7月15日)日收盘价格涨幅偏离值累计达到20.16%。

公司
合作
协议
在线
中文
1.TMT观察网遵循行业规范,任何转载的稿件都会明确标注作者和来源;
2.TMT观察网的原创文章,请转载时务必注明文章作者和"来源:TMT观察网",不尊重原创的行为TMT观察网或将追究责任;
3.作者投稿可能会经TMT观察网编辑修改或补充。
