千万罚单背后,深圳农商银行的“快”与“不稳”观点
千万罚单背后,深圳农商银行的“快”与“不稳”
2025年12月31日,跨年夜的钟声尚未敲响,一条来自中国人民银行深圳市分行的行政处罚公示却如一记警钟,划破了节日的喧嚣。
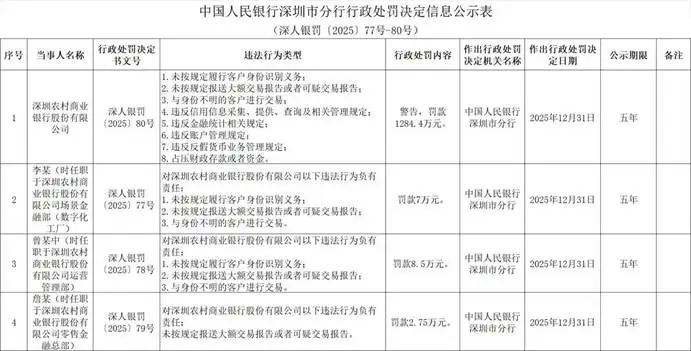
根据行政处罚决定书,深圳农村商业银行股份有限公司因存在八项违法违规行为,被处以警告并罚款1284.4万元。具体来看,未按规定履行客户身份识别义务;未按规定报送大额交易报告或者可疑交易报告;与身份不明的客户进行交易;违反信用信息采集、提供、查询及相关管理规定;违反金融统计相关规定;违反账户管理规定;违反反假货币业务管理规定;占压财政存款或者资金。
更引人注目的是,深圳农村商业银行数字化工厂、运营管理部、零售金融总部等关键部门的多名高管同步被追责,个人罚金从2.75万元到8.5万元不等,暴露其在高速扩张与数字化转型中合规体系的滞后性。

面对监管重罚,深圳农商银行迅速作出回应。该行相关负责人表示,此次行政处罚系针对2022年11月前检查发现的问题作出的处理结果,该行对此高度重视,已于2023年对相关流程及制度进行了优化完成了整改。
在金融监管持续收紧的背景下,此次处罚不仅是对深圳农商银行的一次警示,也为整个银行业敲响了合规警钟。
光环之下:服务“长处”与合规“漏洞”
作为一家深耕深圳七十载的本土银行,深圳农商银行始终秉持服务实体经济的初心,以“做中小微企业和市民信赖的金融服务专家”为愿景,坚定走社区、零售与中小微特色化发展道路,“深圳人自己的银行”这一形象深入人心。
深圳作为国家科技创新高地,汇聚了大量具有“轻资产、高成长”特征的科技型企业。针对这类企业普遍面临的融资难、抵押物不足等现实困境,深圳农商银行创新构建“1+4+N”立体化服务体系,通过总部统筹、区域中心辐射、社区与园区网点深度触达,形成覆盖全市的金融服务“毛细血管网”。
据了解,截至2025年3月末,深圳农商银行科技型企业贷款余额突破300亿元,同比增长25%,贷款户数超3600户,已服务深圳超过五分之一的科技型企业,其中98%以上为民营中小微企业。
在数字化转型方面,深圳农商银行以“数据驱动、智能决策”为核心,推动产品创新与流程优化。通过融合人行征信、工商、税务等多维数据,搭建智能化风控平台,推出微易贷、个体深信贷等全线数字金融产品,持续提升服务线上化、智能化、标准化水平,显著增强客户融资便利性与体验。
然而,快速的业务扩展与技术创新并未自动带来风控能力的同步提升。2025年12月31日,中国人民银行深圳市分行的一纸罚单,为深圳农商银行敲响了合规警钟。
在行业普遍追求数字化转型的浪潮中,许多银行将资源倾斜于客户体验、产品迭代与渠道拓展,合规与风控基础设施建设则相对滞后。而当“速度”成为发展主旋律时,“稳健”往往退居次席。
跨年夜的钟声终将敲响,但监管的警钟不会停歇。对于深圳农商银行和整个银行业而言,唯有将合规内化为发展基因,才能在复杂多变的金融环境中行稳致远。

能力短板:在深圳,与头部银行仍有差距
作为中国改革开放的前沿阵地,深圳已发展成为全国第三大金融中心,拥有涵盖银行、证券、保险、基金、私募及金融科技在内的完整金融生态体系。
深圳市金融监管局数据显示,截至2025年10月末,深圳银行业资产总额达14.36万亿元,存贷款规模与资产、负债规模均稳居全国大中城市第三位;个人消费贷款余额突破8350亿元,服务业经营主体贷款亦持续增长。
这一繁荣景象背后,是高度市场化、高度竞争化的金融环境。对深圳农商银行而言,既是机遇,更是严峻挑战。
尽管深圳农商银行依托本地网点密度高、社区触达深等传统优势,在零售和小微业务领域曾占据一席之地,但面对国有大行、全国性股份制银行的全面下沉,其竞争力正被削弱。
首先,在综合金融服务能力上存在明显短板。国有大行凭借强大的资本实力、跨市场牌照协同以及全球化网络,在对公业务、跨境金融、财富管理等领域形成难以逾越的壁垒。相比之下,深圳农商银行产品线仍以基础存贷为主,缺乏针对科创企业、高净值客户或产业链客户的定制化解决方案。
其次,金融科技投入不足制约了服务效率与体验升级。虽然深圳农商银行已启动数字化转型,但在大数据风控、AI客户服务、开放银行生态构建等方面,尚未形成可规模化复制的技术能力。而招商银行、平安银行等总部位于深圳的头部机构,早已将科技作为核心战略,甚至对外输出技术能力,进一步拉大差距。
以招商银行为例,2024年科技投入133.50亿元,占公司营业净收入4.38%;研发人员超过1万人,占本集团员工总数的9.30%;2025年,招行提出以“AI First”引领数智招行建设,2025年上半年信息科技投入达44.44亿元,占营业收入的2.93%。
再者,高端客户资源匮乏使其难以切入高附加值业务。在深圳这座聚集了大量高新技术企业、独角兽公司和超高净值人群的城市,客户对金融服务的专业性、全球性和综合性要求极高。深圳农商银行因品牌影响力有限,难以吸引并留存优质客群。
深圳农商银行的困境,是当前众多区域性银行的缩影,其深层原因在于资源禀赋有限与科技创新能力滞后的双重约束。
出路何方?要快要稳
在金融强监管与科技加速重构行业格局的背景下,区域性银行正经历前所未有的转型阵痛。作为扎根深圳的本土银行,深圳农商银行既受益于这座全国第三大金融中心的蓬勃生态,也直面来自国有大行、股份制银行、外资机构及互联网平台的多重竞争压力。

面对当前挑战,深圳农商银行必须走出一条符合自身禀赋的高质量发展之路。
其一,以合规为底座,筑牢高质量发展的风险防线。对深圳农商银行而言,合规已不再是单纯的成本项,而是必须筑牢的核心竞争力。应持续健全“三道防线”机制,强化董事会及风险管理委员会的监督职能;建设智能合规平台,实现监管政策自动解析、合规风险实时预警。
其二,以科技为引擎,驱动运营效率与服务模式的双重跃升。深圳农商银行可通过搭建数据中台、优化风控模型、拓展线上渠道,将资源精准配置到高价值客户与高潜力场景中,实现服务效率与客户体验的系统性提升。
其三,以社区为场景,打造不可替代的本地化服务护城河。在国有大行持续下沉、互联网平台跨界竞争的态势下,区域性银行必须坚守本地化优势。深圳农商银行应进一步发挥深入社区的网点布局和情感连接,构建“金融+生活+社交”的社区生态圈。
深圳农商银行的合规之路,是众多区域性银行在新时代谋生存、图发展的一个缩影。面对高度成熟的市场与日益激烈的竞争,唯有回归本源、植根本地、敬畏规则、善用科技,才能在变局中夯实根基、开拓新局。
1.TMT观察网遵循行业规范,任何转载的稿件都会明确标注作者和来源;
2.TMT观察网的原创文章,请转载时务必注明文章作者和"来源:TMT观察网",不尊重原创的行为TMT观察网或将追究责任;
3.作者投稿可能会经TMT观察网编辑修改或补充。
