美图:预计2025年经调归母净利润同比增长60%至66%快讯
TechWeb.com.cn
2026-02-09 10:02
导读
按非国际财务报告准则计算,若按国际财务报告准则计算,最终全年业绩以2026年3月发布的公告为准。
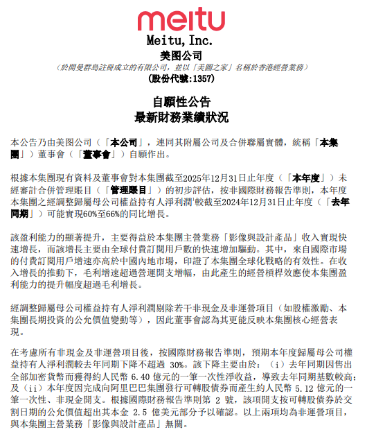
【TechWeb】2月9日消息,美图公司(HK:1357)发布业绩预告,预计截至2025年12月31日止年度,按非国际财务报告准则计算,经调整归属母公司权益持有人净利润同比大幅增长60%至66%。
美图公告称,业绩增长主要得益于其核心业务“影像与设计产品”收入快速增长,动力源自全球付费订阅用户数显著提升,其中国际市场用户增速高于内地市场。
若按国际财务报告准则计算,预期年度净利润同比下降不超过30%,主要因去年同期出售加密资产带来一次性高基数收益,以及本年度发行可转债产生一次性非现金开支。两项均为非运营项目,不影响主营业务表现。
美图公司提醒,上述数据基于初步管理账目,未经审计,最终全年业绩以2026年3月发布的公告为准。(果青)
美图
增长
业绩
国际
一次性
1.TMT观察网遵循行业规范,任何转载的稿件都会明确标注作者和来源;
2.TMT观察网的原创文章,请转载时务必注明文章作者和"来源:TMT观察网",不尊重原创的行为TMT观察网或将追究责任;
3.作者投稿可能会经TMT观察网编辑修改或补充。
