长安汽车:控股股东更名为“辰致汽车科技集团有限公司”汽车
TechWeb.com.cn
2025-06-24 10:48
导读
接到间接控股股东中国兵器装备集团有限公司(简称,本公司间接控股股东将变更为汽车业务分立的中央企业,国务院国资委按程序将分立后的兵器装备集团股权作为出资注入中国兵器工业集团有限公司。
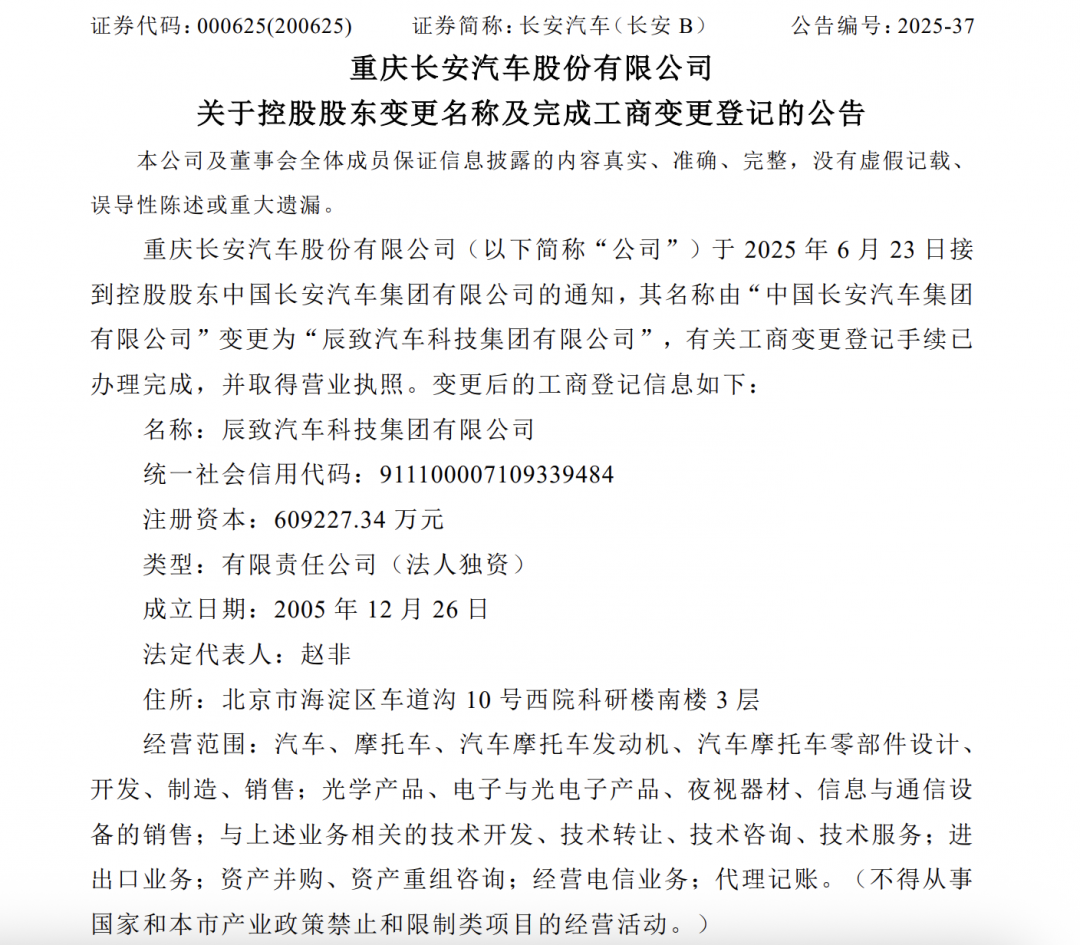
【TechWeb】6月24日消息,昨日晚间,长安汽车发布公告称,接到控股股东中国长安汽车集团有限公司(简称“中国长安汽车集团”)的通知,其名称由“中国长安汽车集团有限公司”变更为“辰致汽车科技集团有限公司”,有关工商变更登记手续已办理完成,并取得营业执照。

公告表示,上述工商变更事项不涉及该股东持股数量及持股比例的变动,对公司治理及生产经营活动不构成影响,不会导致公司控股股东及实际控制人发生变化。
公告显示,辰致汽车科技集团有限公司成立于2005年12月26日,法定代表人为赵非,注册资本609227.34万元,公司经营范围包括汽车、摩托车、汽车摩托车发动机、汽车摩托车零部件设计、开发、制造、销售等。
此前,长安汽车曾发布公告称,接到间接控股股东中国兵器装备集团有限公司(简称“兵器装备集团”)通知,经国务院批准,兵器装备集团将实施分立。其汽车业务分立为一家独立中央企业,由国务院国资委履行出资人职责;国务院国资委按程序将分立后的兵器装备集团股权作为出资注入中国兵器工业集团有限公司。
据悉,本次分立后,本公司间接控股股东将变更为汽车业务分立的中央企业,实际控制人未发生变化。(御风)
汽车
集团
股东
公司
变更
1.TMT观察网遵循行业规范,任何转载的稿件都会明确标注作者和来源;
2.TMT观察网的原创文章,请转载时务必注明文章作者和"来源:TMT观察网",不尊重原创的行为TMT观察网或将追究责任;
3.作者投稿可能会经TMT观察网编辑修改或补充。
