网宿科技累计回购812万股股份 成交总金额6500万元快报
TechWeb.com.cn
2019-06-03 21:32
导读
网宿科技审议通过了《关于回购公司股份预案的议案》,回购股份的价格不超过人民币9元/股(含,公司拟使用自有资金以集中竞价交易方式回购公司部分社会公众股份。
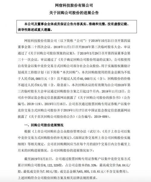
【TechWeb】6月3日消息,网宿科技今日发布公告称,截至2019年5月31日,公司通过股票回购专用证券账户以集中竞价交易方式累计回购公司股份8,122,329股,占公司总股本的0.33%。
公告显示,网宿科技在此次回购中最高成交价为8.04元/ 股,最低成交价为7.93元/股,成交总金额为65,005,110.61元(不含交易费用)。
去年底,网宿科技审议通过了《关于回购公司股份预案的议案》,并于今年3月审议通过了《关于确定回购公司股份用途的议案》,公司拟使用自有资金以集中竞价交易方式回购公司部分社会公众股份,用于实施股权激励计划或员工持股计划。
公告显示,本次回购拟使用的资金总额为不低于人民币20,000万元(含)且不超过人民币40,000万元(含),回购股份的价格不超过人民币9元/股(含,除息前)。(周小白)

回购
公司
股份
交易
科技
1.TMT观察网遵循行业规范,任何转载的稿件都会明确标注作者和来源;
2.TMT观察网的原创文章,请转载时务必注明文章作者和"来源:TMT观察网",不尊重原创的行为TMT观察网或将追究责任;
3.作者投稿可能会经TMT观察网编辑修改或补充。
