鸟瞰 STO 全景 - STO 行业分析报告|标准共识区块链
标准共识
2019-02-01 09:12
导读
在数字货币市场低迷和全球经济下滑的情况,ST是新的机会。它凭借低成本、高合规、灵活等诸多优势,正成为各类企业的募资首选。
在数字货币市场低迷和全球经济下滑的情况,STO 是新的机会。它凭借低成本、高合规、灵活等诸多优势,正成为各类企业的募资首选。
1970 年 2 月,美国房屋和城市发展部发行了第一支现代住房抵押贷款支持证券,现代资产证券化从此拉开序幕。这类金融资产的发行和流通在全球金融市场扮演了重要角色。在当前这样一个不断数字化的时代,STO 也可能成为未来金融市场新的宠儿。
2018 年低迷的经济情况和 2019 年可能面临更多风险,导致各类企业募资更困难,不确定性更高。BTC 价格从近 20000 美金下挫到 3500 美金。同时以 代币发行 为代表的数字货币融资市场几乎崩溃,几乎失去了募资功能。STO 就是在这样的契机下出现,它既能降低企业的募资成本,还能满足监管合规要求。数字化证券综合了传统金融证券化和通证的优势,为发行人和投资人提供了更有效的募资和投资工具。
本篇研究报告将对这个新兴发展的事物展开研究和分析,分享我们的一些工作成果。












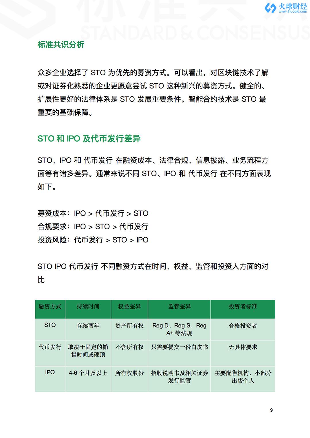
募资
金融
发行
STO
市场
1.TMT观察网遵循行业规范,任何转载的稿件都会明确标注作者和来源;
2.TMT观察网的原创文章,请转载时务必注明文章作者和"来源:TMT观察网",不尊重原创的行为TMT观察网或将追究责任;
3.作者投稿可能会经TMT观察网编辑修改或补充。
