从野蛮扩张到“清算”罗生门,众利数科欠薪背后的助贷危局观点
众利数科是一家以助贷为核心业务的金融科技平台,其成立于2018年,前身为广州众利宝信息科技有限公司,早期主营信用卡代还,后转型为助贷服务。

出品:山西晚报·刻度财经
2026年4月初,众利数科陷入“清算罗生门”。
众利数科是一家以助贷为核心业务的金融科技平台,其成立于2018年,前身为广州众利宝信息科技有限公司,早期主营信用卡代还,后转型为助贷服务。
4月初,公司内部发布《致全体员工的一封承诺信》,宣布进入业务收尾与清算程序,仅留少数员工配合收尾,其余人员悉数解散。信中坦承拖欠2至3月薪资,承诺5月30日前分批发放,4月薪资仅结算至当月3日。然而,4月7日,公司官方发文澄清,称清算等表述仅为内部盘点用语,非法律意义上的破产清算,公司主体仍正常存续。
巅峰时期,众利数科注册资本增至6800万元,宣称拥有7000家线下直营消费场景门店、1.25万人地面团队,累计消费授信额度超过220亿元,依托360借条(现奇富借条)等头部流量平台快速扩张。但光鲜表象之下,合规与经营风险早已暗流涌动。
众利数科长期无网络小贷或消费金融牌照,旗下产品隐形收费、砍头息问题突出,催收手段引发大量投诉,甚至与核心导流方360借条对簿公堂。2025年助贷新规落地,监管利剑直指行业乱象,公司终因根基不牢而陷入经营危机。
01
合规失守,和360借条对簿公堂
众利数科的衰落,从根本上说是因为长期合规缺失,其核心盈利逻辑是通过隐形收费和砍头息构建高收益覆盖高风险的野蛮生长模式。
2024年,多家媒体曾报道,众利数科旗下“蜘蛛介条”(蜘蛛借条)产品标注年化利率36%,但实际以IRR公式计算高达60.96%。
从用户投诉来看,众利数科的收费手段较为隐蔽,不仅在放款时直接扣除服务费、会员费等费用实施砍头息前置,导致用户实际到账金额远低于合同金额,还将实际利息拆分为平台服务费等多个名目,使得表面利率看似符合监管要求,但综合资金成本早已严重超出法定上限。
此外,众利数科的催收体系同样是其合规问题的重灾区,大量用户投诉显示,该公司在催收过程中频繁通过爆通讯录方式骚扰借款人亲友、同事,甚至发送侮辱性短信,同时采取全天候高频呼叫、短信轰炸等软暴力手段持续纠缠,严重干扰了借款人及其关联人员的正常生活。
更值得关注的是,众利数科旗下并无网络小贷或消费金融牌照,仅以金融科技服务的名义在全国范围内展业、异地放款,涉嫌无资质非法金融活动。

图源/资料图
在个人信息保护方面,2024年7月,广东省通信管理局公开通报19款未按要求完成整改的移动应用,众利数科运营的“众利商城”因违规收集个人信息赫然在列。

图源/天眼查
天眼查显示,2025年12月10日,上海市普陀区人民法院开庭审理了一起技术服务合同纠纷,运营360借条的上海淇毓信息科技有限公司,将众利数科与中际钰贷融资担保有限公司一并告上法庭,案号为(2025)沪0107民初35848号。

图源/百度百科
百度百科显示,上海淇毓成立于2016年7月,由上海奇步天下信息技术有限公司全资持股,旗下运营360借条服务平台,2024年营业收入达84.01亿元,净利润20.48亿元。
合规问题的集中爆发,让众利数科从“行业新贵”成为“合规差生”,失去了监管机构、金融机构乃至市场消费者的信任。
02
从扩张到清算
合规风险的持续发酵,引爆了众利数科的危机。这家曾依靠大厂流量、线下扩张、高息利差实现野蛮生长的企业,成立于2018年,前身为广州众利宝信息科技有限公司,初期主营信用卡代还业务,后开始进入助贷领域。

图源/天眼查
天眼查显示,众利数科股权由潮州花无缺网络(持股90%)、广州恒泰达(持股10%)持有。穿透后,孙雄杰为受益所有人与实控人,合计持股超53%,任执行董事兼经理。剩余受益权益由蔡玉清持有47%。
历史股东刘顿明曾为早期核心股东、操盘人,曾任监事及上海分公司负责人,2024年退出股东与高管序列,不再持股但被指仍为幕后关键人。经营异常方面,控股股东潮州花无缺2026年1月因“无法联系”被列入经营异常。
2023年至2024年间,众利数科进入扩张的巅峰期,注册资本从3000万元增至6800万元,据其对外宣传,旗下拥有7000家直营消费场景门店,12500人地面服务团队,超220亿消费授信额度。
公司主打“场景分期+现金贷”的驱动模式,与3C数码、医美等线下场景门店合作,通过地推人员获客,同时合作360借条、腾讯、字节跳动等大厂线上导流,其中360借条为核心导流方。
然而,2025年10月助贷新规落地,叠加前期合规风险,业务急转直下。2026年4月初,公司内部发布《致全体员工的一封承诺信》,宣布进入业务收尾与清算程序,仅保留极少数员工配合收尾工作。

图源/资料图
与此同时,公司拖欠2026年2月至3月的薪资,公司虽承诺在5月30日前分批发放,但员工普遍对其兑付能力存疑,4月薪资也只可结算至4月3日。

图源/官方公众号
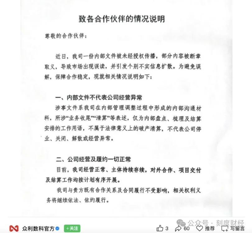
针对这份文件,众利数科官方在4月7日又在公众号发文称,前述文件为内部管理调整沟通材料,“业务收尾”“清算”等是内部盘点、结算工作用语,非法律意义上的破产清算,不代表公司停业、关闭、解散或经营异常。
公司主体持续存续,经营、履约、合作、项目交付及结算均正常,现有合同与合作关系不受影响,权利义务正常履行。
03
强监管周期下助贷行业的出清与分化
众利数科的衰落绝非个案,而是整个助贷行业深度洗牌的一个缩影。2025年以来,监管政策全面收紧,行业正从“野蛮生长”进入“合规出清”的深水区。头部持牌机构不断挤压市场空间,大量中小平台批量倒闭,众利数科作为“高息、无牌、粗放”三类风险叠加的典型代表,首当其冲地被推上了行业出清的前线。
2025年至2026年间,金融监管总局接连发布重磅监管文件,规范助贷行业发展。2025年4月1日,金融监管总局发布《关于加强商业银行互联网助贷业务管理提升金融服务质效的通知》(俗称“助贷新规”),于2025年10月1日正式实施。
“助贷新规”明确三项核心要求:一是平台运营机构不得以任何形式向借款人收取息费,增信服务机构不得以咨询费、顾问费等形式变相提高增信服务费率;二是银行必须自主风控、独立审批,助贷平台仅能提供获客和技术服务,不得干预审批流程、不得承诺兜底代偿;三是推行合作名单制管理,资金方对合作助贷平台需经总行审批通过后方可合作,高风险机构被直接排除在合作名单之外。
2026年3月15日,金融监管总局、央行联合发布《个人贷款业务明示综合融资成本规定》,进一步强化了信息披露要求,该文件于2026年8月1日起正式施行。
文件要求助贷平台向借款人出具综合融资成本明示表,逐项列明全部息费并明确年化综合成本,同时线上办理个人贷款业务的,应当通过弹窗方式向借款人展示综合融资成本明示表,设置强制阅读时间,由借款人在签署贷款合同或办理分期前确认。
这些监管政策的核心逻辑就是让金融回归本质,剥离一切违规套利,持牌金融机构回归风控与资金方的主体责任,助贷平台则转型为纯粹的科技服务商,仅能收取合理的技术服务费,不得参与信贷核心环节。
这一规则体系下,众利数科既无牌照资质,又无自主风控能力,新规落地后,面临经营难题。
当前,助贷行业已经形成了“头部持牌化、中小出清化”的格局。头部平台凭借牌照、风控和资金优势,加速向合规化、多元化和全球化方向转型。
相比之下,中小平台则陷入集体困境。据行业观察,2025年以来,大量中小助贷机构因断贷、合规成本高企加速退出,2026年一季度银行端已清退超100家合作机构。无牌照、高息经营、模式粗放的中小平台批量退出。
更为严峻的是,持牌消费金融公司、银行直销银行等正规军正在加速下沉,直接抢夺中小助贷平台的客户群体与市场份额。持牌机构凭借低利率、高合规性和品牌信誉等优势,快速覆盖三四线城市与下沉市场,让众利数科这类高息平台失去了生存空间。
行业竞争的核心逻辑,已经从“规模扩张”转向“合规与风控能力的比拼”。众利数科的粗放模式在此背景下失效,最终陷入困局。
从巅峰到清算,众利数科仅用了七年。这场衰落,是合规缺失、经营粗放、战略误判与行业出清共同作用的结果,也为整个助贷行业敲响了一记沉重的警钟。
对行业而言,强监管周期已然不可逆转。助贷行业正经历一场深度出清,无牌、高息、粗放型平台将退出历史舞台,持牌、合规、科技型平台则成为市场的主导力量。
对企业而言,众利数科的教训尤为深刻,合规是生命线,风控是护城河,现金流是生存根基。任何从事金融相关业务的企业,都必须将合规置于首位,摒弃套利思维,持续强化风控能力,在规模扩张与风险控制之间找到平衡,方能在严监管时代行稳致远。
截至2026年4月,众利数科仍深陷“清算罗生门”,内部信称公司进入业务收尾,官方声明则否认破产清算。但无论最终结局如何,其衰落已成定局。这不仅仅是一家企业的失败,更是一个时代的落幕:助贷行业野蛮生长的时代已终结,合规高质量发展的时代,已然正式到来。
1.TMT观察网遵循行业规范,任何转载的稿件都会明确标注作者和来源;
2.TMT观察网的原创文章,请转载时务必注明文章作者和"来源:TMT观察网",不尊重原创的行为TMT观察网或将追究责任;
3.作者投稿可能会经TMT观察网编辑修改或补充。
