长城汽车预计2024年净利润124亿-130亿元 同比大幅增长汽车
TechWeb.com.cn
2025-01-14 18:15
导读
报告显示,同比增长43.39%,实现海外销售增长、国内产品结构进一步优化。
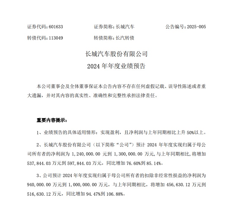
【TechWeb】1月14日消息,长城汽车今日发布了2024年年度业绩预告。

报告显示,长城汽车预计2024年年度实现归属于母公司所有者的净利润为124亿元到130亿元,与上年同期相比,将增加537,844.万元到597,844万元,同比增加76.60%到85.14%。
报告指出,报告期内业绩增长主要由于公司致力于高质量发展,坚守品质,打造极致产品体验, 实现海外销售增长、国内产品结构进一步优化,带动归属于母公司所有者的净利润同比大幅增长。
数据显示,长城汽车2024年累计销量123.32万辆,与去年相比基本持平。其中,新能源汽车累计销量32.17万辆,同比增长 22.82%;海外销售45.31万辆,同比增长43.39%,刷新历史纪录。
增长
同比
汽车
长城
实现
1.TMT观察网遵循行业规范,任何转载的稿件都会明确标注作者和来源;
2.TMT观察网的原创文章,请转载时务必注明文章作者和"来源:TMT观察网",不尊重原创的行为TMT观察网或将追究责任;
3.作者投稿可能会经TMT观察网编辑修改或补充。
