掌阅科技股东量子跃动计划减持不超过1%股份快讯
TechWeb.com.cn
2026-01-14 11:32
导读
603533)发布公告披露股东减持计划公告,量子跃动曾承诺自股份转让完成之日起18个月内不转让,量子跃动持有掌阅科技股份26。
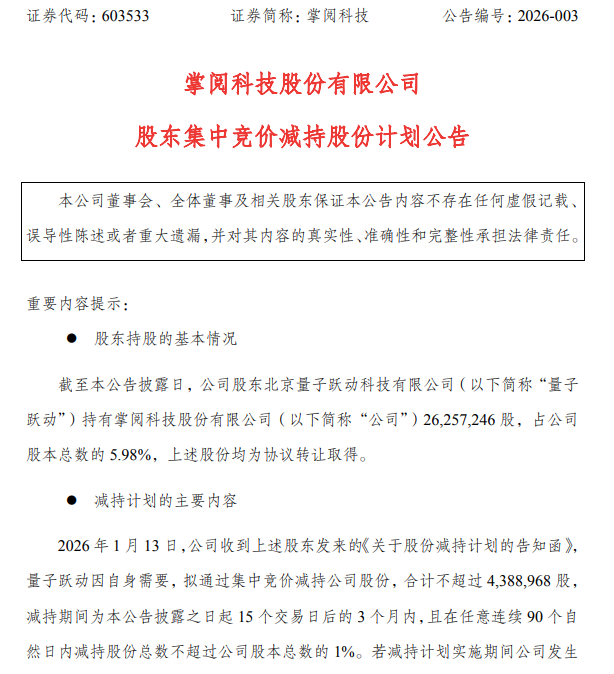
【TechWeb】1月14日消息,掌阅科技股份有限公司(股票代码:603533)发布公告披露股东减持计划公告。掌阅科技公司持股5%以上股东北京量子跃动科技有限公司,因自身资金需要,计划通过集中竞价交易方式减持公司部分股份。
根据公告,截至披露日,量子跃动持有掌阅科技股份26,257,246股,占总股本的5.98%,股份来源均为此前协议转让取得。本次计划减持数量不超过4,388,968股,即不超过公司总股本的1%。减持期间预计为2026年2月5日至2026年5月6日(如遇公司股票停牌则相应顺延),并遵守在任意连续90日内减持总数不超过公司股本1%的规定。
公告回顾,量子跃动所持股份源于2020年11月与公司实际控制人签订的股份购买协议。相关股份过户完成后,量子跃动曾承诺自股份转让完成之日起18个月内不转让。目前该承诺期限已届满,本次减持计划符合此前承诺。
掌阅科技公司提示,本次减持计划存在实施不确定性,量子跃动将根据市场情况、公司股价等因素决定具体实施进程。此次减持不会导致公司控制权发生变更。(宜月)
公司
减持
计划
跃动
量子
1.TMT观察网遵循行业规范,任何转载的稿件都会明确标注作者和来源;
2.TMT观察网的原创文章,请转载时务必注明文章作者和"来源:TMT观察网",不尊重原创的行为TMT观察网或将追究责任;
3.作者投稿可能会经TMT观察网编辑修改或补充。
