“微博寻夫”女主胜诉,分手费1.2亿,A股为何频现天价离婚案?快讯
控股股东、实际控制人任斌因个人离婚纠纷被判决分割持有的公司股份,披露控股股东、实际控制人黄韬与其前妻翁淑华之间的股权分割进展,通过离婚分割股份。
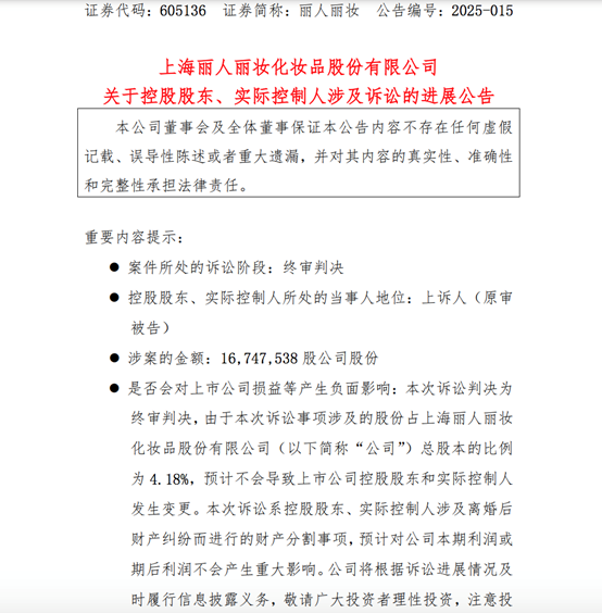
【TechWeb】4月1日晚间,老牌电商企业丽人丽妆发布公告,披露控股股东、实际控制人黄韬与其前妻翁淑华之间的股权分割进展,标志着这场历时三年之久的离婚财产纠纷终于尘埃落定。
根据公告,上海市第一中级人民法院裁定,黄韬持有的丽人丽妆股份中的16,747,538股归翁淑华所有,占公司总股本的4.18%。以4月2日收盘价7.15元/股计算,这笔股权市值约1.2亿元。
四年前,翁淑华曾因“微博寻夫”冲上热搜,如今又因1.2亿“分手费”引发热议。事实上,不只丽人丽妆,今年以来,A股已至少披露4起天价离婚案,分手费最高超11亿元。这背后是真的A股不相信爱情,还是另有隐情?
三年离婚诉讼迎终局 女方获价值1.2亿股份
丽人丽妆前身是淘宝上的一家小网店,由黄韬、翁淑华夫妻创办。恰逢淘宝发展黄金期,丽人丽妆通过代运营化妆品品牌越做越大,并获得阿里等资本青睐。2020年9月,丽人丽妆正式登陆上交所。
但上市后不到一年,夫妻就已“反目”,引发了全网热议的“微博寻夫”戏码。2021年3月8日,翁淑华通过个人微博喊话丈夫黄韬,称他对自己和孩子不管不顾,已经很久没有回家,希望他能承担起作为丈夫和父亲应尽的责任。
2021年7月,翁淑华上诉至上海市徐汇区人民法院,提起财产保全申请,黄韬所持少数股份被司法冻结。2022年离婚官司开打。2023年11月,黄韬与翁淑华经法院判决离婚。2024年3月,翁淑华正式提出财产分割请求,要求将黄韬名下丽人丽妆股份的1/8份额(约1675万股)划转至自己名下。
经过一审、二审的司法程序,直到2025年4月,法院最终支持翁淑华的诉求,裁定黄韬持有的丽人丽妆股份中的16,747,538股归翁淑华所有,占公司总股本的4.18%。以4月2日收盘价7.15元/股计算,这笔股权市值约1.2亿元。
丽人丽妆方面称,本次诉讼事项预计不会导致上市公司控股股东和实际控制人发生变更,对公司本期利润或期后利润不会产生重大影响。公司目前日常经营一切正常,将根据案件的进展,及时履行信息披露义务。
在黄韬、翁淑华夫妻陷入离婚纠纷的同时,丽人丽妆也走上了下坡路。2022年出现亏损,扣非净利润为-1.72亿元;2023年扭亏,扣非净利润为1185万元;2024年再度转亏,扣非净利润为-3998万元,近三年累计亏损近2亿元。
截图来自丽人丽妆2024年年报
截至发稿,丽人丽妆总市值约29亿元,与2020年上市后最高的220亿元市值相比,已经缩水近87%。也就是说,翁淑华到手的1675万股早已遭遇腰斩。
去年11月,丽人丽妆公告,公司第二大股东杭州灏月拟通过协议转让的方式转让不超过7037.67万股的公司股份,即不超过公司总股本的17.57%,完成清仓。杭州灏月为阿里系公司,其持股是由阿里网络继承而来,这也意味着,丽人丽妆将遭阿里系清仓。
A股天价离婚案频发 大多离在股价上升期
今年以来,除了丽人丽妆,还有4家A股公司接连曝出天价离婚案,几乎每个案例都冲上了热搜。
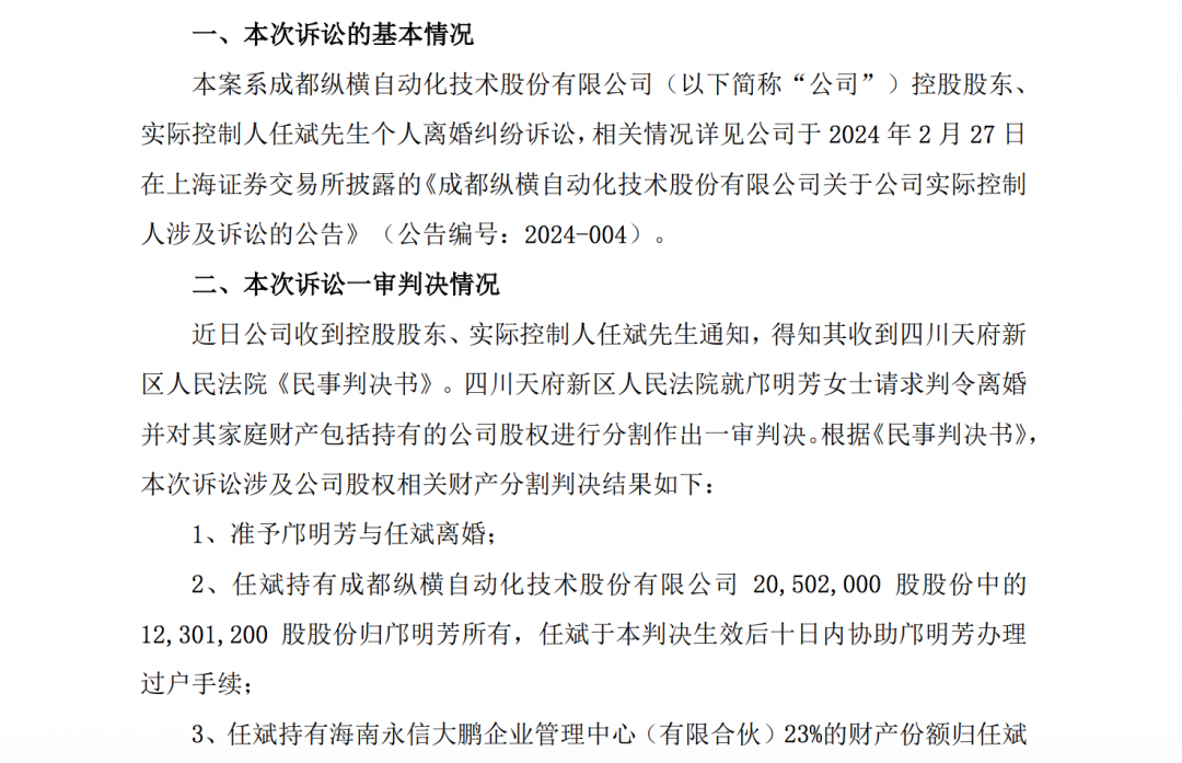
1月16日,纵横股份公告,控股股东、实际控制人任斌因个人离婚纠纷被判决分割持有的公司股份。根据一审判决结果,任斌持有的2050万股股份中,有1230万股归前妻邝明芳所有。以当日收盘价35.2元/股计算,这笔股权市值约4.33亿元。不过,任斌表示将提起上诉。
1月22日,金丹科技公告,控股股东张鹏先生因解除婚姻关系进行离婚财产分割,将其持有的公司2400万股股份分割至李中民女士名下。按照当日收盘价17.33元/股计算,这笔“分手费”金额高达4.16亿元。
同一天,移远通信公告,控股股东、实际控制人钱鹏鹤与MINHONG MAO女士已办理解除婚姻关系手续,并就股份分割事项作出安排。MINHONG MAO女士将获得1256万股移远通信股份,持股比例为4.8%,以当日收盘价87.8元/股计算,这笔股权市值约11亿元。
3月21日,金圆股份公告,公司实际控制人之一赵辉与潘颖已通过协议离婚方式办理解除婚姻关系手续。按照两人约定,女方潘颖将得到赵辉的全部持股,对应市值约4.1亿元。
值得一提的是,A股公司的多起天价离婚案发生在股价上升期。比如,移远通信2024年股价涨幅超200%,金圆股份离婚前股价上涨210%。
有业内人士指出,实控人选择在股价高位分割股权,前妻分得股份后可能择机减持,实现利益最大化。
A股不相信爱情,还是规避减持限制的新套路?
A股上市公司普遍存在实控人“一股独大”的现象。这类股权高度集中的企业,离婚直接导致控制权分散,中小股东权益易受冲击。尤其近几年,A股天价离婚案频发,也引发了对于相关行为“假离婚真减持”的质疑。
有业内人士表示,通过离婚分割股份,原股东可绕过证监会关于减持比例、时间的限制。若后续减持,双方可独立操作,变相扩大套现额度。
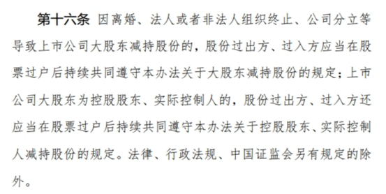
对此,早在2023年7月,证监会有关部门负责人在答记者问时已明确指出,上市公司大股东、董监高作为“关键少数”,不得以离婚等任何方式规避减持限制。
这位负责人表示,股份减持是股东享有的基本权利,但上市公司大股东(即控股股东、持股5%以上股东)、董监高作为“关键少数”,在公司经营发展、治理运行中负有专门义务和特殊责任,应当切实维护上市公司和中小股东利益,自觉规范减持行为,不得以离婚、解散清算、分立等任何方式规避减持限制。
2024年5月,证监会发布《上市公司股东减持股份管理暂行办法》,其中明确因离婚、解散、分立等分割股票后各方持续共同遵守减持限制,以防“假离婚”等绕道。
2025年3月,中国证监会主席吴清在回答媒体提问时表示,证监会健全程序化交易监管制度,依法全面暂停了转融券,优化了北向信息披露的机制,严惩违规减持,对包括像技术性离婚、绕道减持、闪电套现等一些违规行为进行处理。(周小白)
1.TMT观察网遵循行业规范,任何转载的稿件都会明确标注作者和来源;
2.TMT观察网的原创文章,请转载时务必注明文章作者和"来源:TMT观察网",不尊重原创的行为TMT观察网或将追究责任;
3.作者投稿可能会经TMT观察网编辑修改或补充。
