乐视网:被要求回购北京普思投资有限公司A+轮和B轮股权快报
公司违规对乐视体育担保案已经有乐视体育18方投资 人对公司提起仲裁,其中11起仲裁案已经出具仲裁结果,已经出具结果的11起仲裁均为公司败诉。
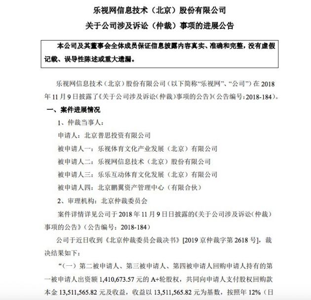
【TechWeb】11月21日消息,乐视网今天对外发布公告称,公司于近日收到《北京仲裁委员会裁决书》,作为被申请人之一,被要求回购北京普思投资有限公司A+轮和B轮股权。

乐视网表示,自2019年5月15日,公司发布《关于重大诉讼进展及重大风险提示的公告》以来,截至目前,公司违规对乐视体育担保案已经有乐视体育18方投资 人对公司提起仲裁,其中11起仲裁案已经出具仲裁结果,其他7起仲裁案仍在审理过程中。已经出具结果的11起仲裁均为公司败诉,公司在充分评估未决仲裁结果,及未来潜在被诉的可能性后,基于审慎性考虑,计提乐视体育案件负债约82亿余元。
在未履行《公司法》、《公司章程》等法律法规规定的上市公司审批、审议、签署程序、上市公司未授权代理人签订合同背景下,时任管理层作为签订合同人超越代理人权限签订合同并给公司造成巨额经济损失,是导致公司2019年前三季度巨额亏损的主要原因。
乐视网称,公司管理层密切关注事项进展,并依法保留向相关责任方、非上市公司相关方继续追索、起诉的权利。公司始终从中小股东、债权人利益角度出发:一 方面不放弃对债务方诉讼并采取保全措施、追回(或转卖)过往投资版权资源 以保护公司及中小股东权益,一方面通过涉足尝试创新业务改善公司现金流、 与供应商等债务人谈判债务重组减小公司整体债务规模。除此以外,上市公司仍坚持并加紧对大股东及其关联方追讨债务偿还,要求大股东及其关联方对公司今日寸步难行局面负责、采取可实施弥补措施。公司将采取包括法律手段在内的一切方式维护公司及股东利益。
1.TMT观察网遵循行业规范,任何转载的稿件都会明确标注作者和来源;
2.TMT观察网的原创文章,请转载时务必注明文章作者和"来源:TMT观察网",不尊重原创的行为TMT观察网或将追究责任;
3.作者投稿可能会经TMT观察网编辑修改或补充。
