首批区块链信息服务备案清单公布:BAT全入围(附完整清单)快报
百度、蚂蚁金服、腾讯、京东、浙商银行、爱奇艺等公司均入围,国家互联网信息办公室官网公布了第一批共197个区块链信息服务名称及备案编号,京东旗下获得备案的有京东云区块链数据服务等。
【TechWeb】3月31日消息,国家互联网信息办公室官网公布了第一批共197个区块链信息服务名称及备案编号,涉及到164家公司。百度、蚂蚁金服、腾讯、京东、浙商银行、爱奇艺等公司均入围。
已备案的这197个区块链信息服务平台主要利用区块链提供防伪溯源、确权存证、供应链金融和开放平台等类型的服务。从地域来看,北京获得的备案数量最多,其次是广东和上海。
互联网巨头方面,BAT和京东均有区块链项目获得备案。其中,百度旗下有百度区块链引擎BBE、超级链、图腾等3个区块链信息服务获得备案;阿里旗下蚂蚁金服的蚂蚁区块链BaaS平台获得备案;腾讯旗下获得备案的腾讯区块链和腾讯云TBaaS区块链服务平台;京东旗下获得备案的有京东云区块链数据服务等。
今年2月15日,《区块链信息服务管理规定》正式实施,规定要求区块链信息服务提供者应当在其对外提供服务的互联网站、应用程序等显著位置标明其备案编号。备案仅是对主体区块链信息服务相关情况的登记,不代表对其机构、产品和服务的认可,任何机构和个人不得用于任何商业目的。
国家互联网信息办公室官网显示,网信部门后续将会同各有关部门,依据《区块链信息服务管理规定》对备案主体进行监督检查,并督促未备案主体尽快履行备案义务。尚未履行备案手续的相关机构和个人尽快申请备案。(周小白)
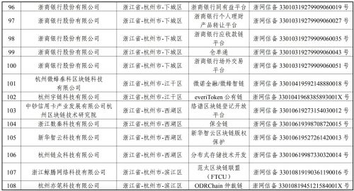
以下为境内区块链信息服务备案清单(第一批)














1.TMT观察网遵循行业规范,任何转载的稿件都会明确标注作者和来源;
2.TMT观察网的原创文章,请转载时务必注明文章作者和"来源:TMT观察网",不尊重原创的行为TMT观察网或将追究责任;
3.作者投稿可能会经TMT观察网编辑修改或补充。
