美的集团吸收合并小天鹅 新增股份6月21日上市快报
美的集团因本次换股吸收合并发行的股份数量调整为323,即美的集团向小天鹅除美的集团及TITONI外的所有换股股东发行股票,美的集团的股票发行价格由42.04元/股调整为40.74元/股。
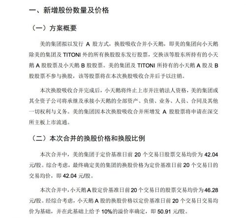
【TechWeb】6月18日消息,美的集团发布公告称,拟以发行A股方式,换股吸收合并小天鹅,即美的集团向小天鹅除美的集团及TITONI外的所有换股股东发行股票,交换该等股东所持有的小天鹅A股股票及小天鹅B股股票。美的集团及TITONI所持有的小天鹅A股及B股股票不参与换股,该等股票将在本次换股吸收合并后予以注销。
本次换股吸收合并完成后,小天鹅将终止上市并注销法人资格,美的集团或其全资子公司将承继及承接小天鹅的全部资产、负债、业务、人员、合同及其他一切权利与义务。美的集团因本次换股吸收合并所增发A股股票将申请在深交所主板上市流通。
本次合并中,小天鹅A股的换股价格由50.91元/股调整为46.91元/股,小天鹅B股的换股价格由42.07元/股调整为38.07元/股。美的集团的股票发行价格由42.04元/股调整为40.74元/股。
小天鹅A股股票的换股比例调整为1:1.15144821,即每1股小天鹅A股股票可以换得1.15144821股美的集团股票。 小天鹅B股股票的换股比例调整为1:0.93446244,即每1股小天鹅B股股票可以换得0.93446244股美的集团股票。美的集团因本次换股吸收合并发行的股份数量调整为323,657,476股。
根据本次交易方案,本次交易增发新股数量为323,657,476股(其中可流通股数量为321,293,876股,限售流通股数量为2,363,600股),相关股份登记到账后将正式列入美的集团股东名册。
本次新增股份上市日为2019年6月21日,根据深圳证券交易所相关业务规则规定,公司股票价格在上市首日不除权,股票交易设涨跌幅限制。(周小白)

1.TMT观察网遵循行业规范,任何转载的稿件都会明确标注作者和来源;
2.TMT观察网的原创文章,请转载时务必注明文章作者和"来源:TMT观察网",不尊重原创的行为TMT观察网或将追究责任;
3.作者投稿可能会经TMT观察网编辑修改或补充。
