网易严选总经理柳晓刚因个人原因离职 梁钧接任快报
TechWeb.com.cn
2019-10-28 18:52
导读
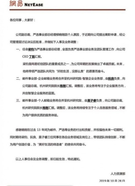
邮件事业部—企业邮箱业务将合并至杭州研究院—智慧企业业务部,邮件事业部—个人邮箱业务将合并至杭州研究院,该业务将专注于企业业务服务方向。
【TechWeb】10月28日消息,网易集团人力今天发表全员邮件,宣布重大人事变动。其中,网易严选总经理柳晓刚因个人原因离职,由网易初创团队成员梁钧接任。

邮件内容显示,梁钧是网易初创团队的重要成员之一,为公司早期的发展做出了卓越贡献,未来将全麦呢负责严选事业部业务及团队管理工作,向CEO丁磊回报。
与此同时,邮件事业部—企业邮箱业务将合并至杭州研究院—智慧企业业务部,由阮良负责,向公司副总裁、杭州研究院院长陈刚汇报。调整后,该业务将专注于企业业务服务方向,共创智慧企业服务的蓝图。
另外,邮件事业部—个人邮箱业务将合并至杭州研究院,由莫子睿负责,向公司副总裁、杭州研究院院长陈刚汇报。调整后,该业务将持续专注于个人信息服务领域,不断为用户提供优质的服务体验。
邮件
业务
网易
个人
企业
1.TMT观察网遵循行业规范,任何转载的稿件都会明确标注作者和来源;
2.TMT观察网的原创文章,请转载时务必注明文章作者和"来源:TMT观察网",不尊重原创的行为TMT观察网或将追究责任;
3.作者投稿可能会经TMT观察网编辑修改或补充。
