厦门国际银行一天被罚790万元:净利润暴跌逾八成,不良率增至1.96%快讯
一天之内,厦门国际银行连收两张百万罚单,合计被罚高达790万元。

消费日报网讯(记者 卢岳)一天之内,厦门国际银行连收两张百万罚单,合计被罚高达790万元。
7月25日,厦门国际银行福州分行因个人按揭贷款贷前调查不尽职等15项违规,被罚款690万元;厦门国际银行南平分行因流动资金贷款贷前调查和贷后管理不到位,导致信贷资金回流借款人用于购买本行结构性存款被罚款100万元。
1
合计被罚790万元
7月25日,厦门国际银行福州分行收到国家金融监督管理总局福建监管分局开出的罚单,包括个人按揭贷款贷前调查不尽职;抵押评估费管理内部控制不到位;信贷业务内部控制不到位;贷前调查不尽职,违规向借款人发放流动资金贷款;授信调查不尽职,向提供虚假经营佐证申贷材料的企业授信并开立银行承兑汇票等15项违法违规事实。
依据《中华人民共和国银行业监督管理法》第二十一条、第四十六条、第四十八条及相关审慎经营规则,国家金融监督管理总局福建监管分局对厦门国际银行南平分行罚款690万元。
同时,相关负责人时任厦门国际银行福州分行行长助理郑扬被警告并处以罚款10万元;时任厦门国际银行福州分行江滨支行筹备组负责人陈杉、时任厦门国际银行福州长乐支行行长陈艺宇、时任厦门国际银行福州华林支行行长袁帅均被警告并处以罚款5万元;时任厦门国际银行福建自贸试验区福州片区分行行长陈高龙、时任厦门国际银行福州闽侯支行行长张忠刚均被处以警告。

图源:国家金融监督管理总局官网
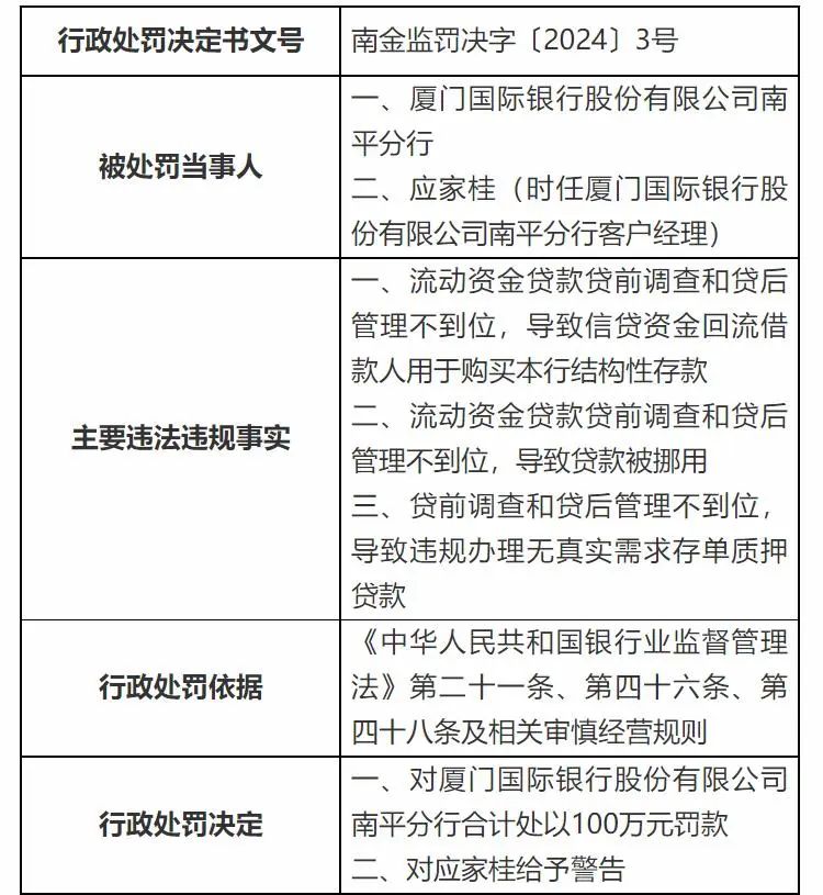
当天,厦门国际银行南平分行也收到国家金融监督管理总局南平监管分局开出的罚单,主要违法违规事实为:一、流动资金贷款贷前调查和贷后管理不到位,导致信贷资金回流借款人用于购买本行结构性存款;二、流动资金贷款贷前调查和贷后管理不到位,导致贷款被挪用;三、贷前调查和贷后管理不到位,导致违规办理无真实需求存单质押贷款。
依据《中华人民共和国银行业监督管理法》第二十一条、第四十六条、第四十八条及相关审慎经营规则,国家金融监督管理总局南平监管分局对厦门国际银行南平分行罚款30万元。同时,相关负责人时任厦门国际银行股份有限公司南平分行客户经理应家桂被处以警告。

图源:国家金融监督管理总局官网
值得一提的是,今年以来,厦门国际银行多次因信贷管理问题被罚,2月2日,厦门国际银行珠海分行因贷款业务严重违反审慎经营规则被罚款35万元。
2
营收、净利润双降 不良贷款率升至1.96%
厦门国际银行成立于1985年,总部位于厦门,是中国第一家中外合资银行,于2013年从有限责任公司整体变更为股份有限公司,从中外合资银行改制为中资商业银行。截至2023年末,厦门国际银行总资产为1.12万亿元,较2022年末增长2.97%;存贷款总额分别为7140亿元和6292亿元,同比增长3.15%和2.26%.
然而,资产规模不断,但厦门国际银行的业绩却亮起了红灯。据年报披露,2023年,厦门国际银行实现营业收入125.13亿元,同比下降26.94%;实现归母净利润8.79亿元,同比下降83.47%,营业收入、净利润均出现滑坡态势。
主要收入方面,2023年厦门国际银行利息净收入为77.15亿元,较2022年127.3亿元同比下降39.4%,缩减净额超过了50亿元。资产质量方面,2023年,厦门国际银行不良贷款率为1.96%,同比上涨0.7%,值得关注的是,近几年来,厦门国际银行不良贷款率节节攀升,而且指标恶化速度逐年加快,2019年-2022年,厦门国际银行的不良贷款率分别为0.71%、0.84%、1.06%、1.26%。与此同时,厦门国际银行的拨备覆盖率却呈现上升趋势,2019-2023年,厦门国际银行拨备覆盖率分别为323.47%、259.80%、202.73%、168.42%、116.18%。
值得一提的是,不良贷款率的持续攀升、拨备覆盖率的显著下降,一定程度上意味着厦门国际银行风险抵御能力的削弱与资本状况的承压。尽管厦门国际银行已采取大额计提信用减值损失的措施,试图减轻资产质量的恶化,但遗憾的是,这些努力并未有效地改善资产质量。
此外,厦门国际银行的资本充足率也呈现出逐年下降的趋势,从之前的稳步上升转变为当前的持续下降。近三年来,该行的资本充足率依次为12.06%、11.73%、11.69%,资本充足率的下降则意味着银行在应对未来风险时的能力或将受到限制。
1.TMT观察网遵循行业规范,任何转载的稿件都会明确标注作者和来源;
2.TMT观察网的原创文章,请转载时务必注明文章作者和"来源:TMT观察网",不尊重原创的行为TMT观察网或将追究责任;
3.作者投稿可能会经TMT观察网编辑修改或补充。
