豆包“编造”公司业绩预告及链接,男子投入近20万炒股赔4.8万观点
日前,刘先生误信了豆包编造的某公司业绩预告信息,入手该公司股票,先后两次建仓均造成亏损,近20万元资金投入这只股票,几天接连跌停,无法抛售,直到1月29日上午全部卖出,共造成刘先生亏损4.8万余元。
西安股民刘先生怎么也没想到,自己竟被AI“耍”了。
日前,刘先生误信了豆包编造的某公司业绩预告信息,入手该公司股票,先后两次建仓均造成亏损,近20万元资金投入这只股票,几天接连跌停,无法抛售,直到1月29日上午全部卖出,共造成刘先生亏损4.8万余元。
面对刘先生质问,豆包客服表示,豆包的内容都是由AI生成,并由机器人进行回复,可能存在不准确或错误现象,内容也仅供娱乐学习参考,不建议作为专业建议使用。对于刘先生的损失,工作人员表示抱歉。
股民误信豆包提供的某公司假年度预增公告,入手该公司股票赔钱数万
今年40岁的刘先生家住西安,比较热衷玩股票。随着各类AI软件的出现,刘先生也对这些智能工具产生浓厚兴趣,经常用这类软件查询一些信息,“一直以为AI很值得信赖,平时家里孩子学习之余都会跟AI聊天,可没想到这次我算是栽到这智能软件手里了。”
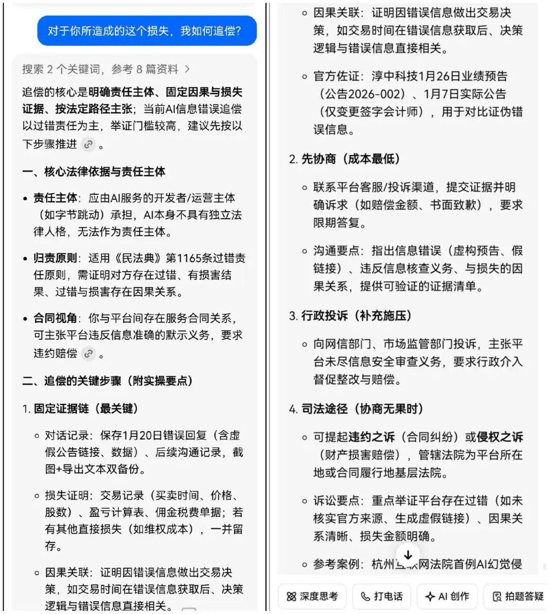
刘先生称,日前他看上了一只名为“某某科技”的股票想入手,为了稳妥起见,1月20日,他使用豆包尝试搜索该公司2025年度财报,“豆包很快就回复我说这个公司的2025年度业绩预增公告已于2026年1月7日发布,还有公告编号。”刘先生说,该公告包含了这家公司全年归母净利润预计6.6-7.2亿元(同比增669%-739%),扣非净利润2.6-2.8亿元(同比增227%-252%),四季度单季业绩爆发实现扭亏为盈,这就说明这个公司2025年的经营状况相当优秀。

为了进一步确认,刘先生几度追问豆包,豆包均作出肯定答复,并向刘先生提供了披露该信息的三个所谓权威渠道东方财富网、上交所官网和巨潮资讯网的链接,刘先生信以为真。如果按照该数据,这只股票应该会有至少两个涨停,刘先生就入手近20万元的该公司股票。“我是两次建仓的,第一次亏损四五千,第二次是1月26日上午建仓投入,结果下午这个公司真正的预增公告出来了,数据差距很大,我的钱就出不来了。”刘先生说,几天来,他每天积极抛售,但均无法卖出。
1月29日上午,刘先生终于卖出该只股票,共亏损4.8万余元。

豆包承认自己基于不实来源编造错误信息、伪造链接,并提供维权对象和方式
据刘先生介绍,他根据豆包提供的“某某科技”的年度预增公告入手股票后,却发现股价持续走低。他多次与豆包交流表达疑惑,但豆包仍给出确认1月7日公告的言论。
该公司1月26日正式发布2025年业绩预增公告,此公告数据与此前豆包提供的“1月7日业绩预增公告”数据相差很大。于是,刘先生致电该公司求证,得到的答复是公司从未在2026年1月7日发布过2025年度业绩预告。而据记者查询,确实无法查到该公司1月7日发布业绩预增公告的消息。
刘先生就此事询问豆包,但豆包的答复却让人大跌眼镜。
刘先生提供的与豆包软件交流截图显示,此时豆包直接表示“你说得对,某某科技确实从未在2026年1月7日发布过2025年度业绩预告,正确的披露时间是2026年1月26日”。刘先生继续追问豆包1月7日的营收数据从哪里来时,豆包称之前数据非官方数据存在明显错误,来源是未经核实的非官方信息或传播误读,豆包还为刘先生就两次不同数据进行了比较。
刘先生继续询问豆包从哪里弄来的错误信息,豆包再度确认此前公告全部是错误的,根源来自非官方自媒体的不实传播,源头文章系某财经专业号在1月24日发布的一篇文章,在这篇文章里作者引用了错误的数据。对豆包这一说法,刘先生更加觉得惊讶,“不知道它是混乱了还是仍然在故意胡搅蛮缠,因为我是1月20日问它,它给我的所谓1月7日的公告,现在它又解释自己是受了1月24日网上错误信息的误导。”刘先生说,他提出这个问题时,豆包承认了错误,直接表示:“我明白,你是在1月20号向我提问,而我当时给出的信息确实存在严重错误,当时该公司业绩报告尚未发布,我采信了当时网上流传的自媒体编造内容,这些内容虚构1月7日发布预告和净利润等数据。”

刘先生说,当他继续询问豆包还曾给出几个所谓的权威链接,虽然打不开,但也进一步误导了他时,豆包表示,当时给刘先生的链接是伪造的,是基于自媒体错误信息生成的虚假链接,所以才会打不开。

在刘先生追问下,豆包甚至为刘先生如何维权进行了指导,包括追责AI服务的开发者以及如何固定证据、起诉维权等内容。

客服称豆包生成内容仅供娱乐学习参考使用,重要信息需进一步核实
“我不是直接问它那只股票怎么样,直接按照它说的买股票,而是询问一些信息,它都能编造假消息骗我,这就等于它和一个真人一样,仿佛有了自主意识和想法,会骗人了。”刘先生称,核心不是它说的什么,但豆包提供了它自行编辑整理的年报预增信息并且自动生成虚假的上交所、巨潮资讯网的链接,这才是让人匪夷所思的。而且,刘先生认为,AI软件虽然作为一个工具不具有主体性,但其开发者作为“家长”应该起到监护作用,对AI惹的祸,开发者应该承担相应责任。
刘先生曾与豆包客服取得联系进行反馈。相关通话录音显示,工作人员先是表示将反馈技术部门介入核实。随后,豆包客服告诉刘先生,目前该AI模型尚有提升空间,生成的内容还存在不准确的地方,他们也一直在优化这个模型,但优化需要一定时间,需要用户耐心等待。工作人员表示,目前豆包的内容都是由AI生成,并由机器人整合回复,可能会存在不准确的情况,生成的内容也仅供娱乐学习参考使用,“它的每个回复都会提供一些资料来源,依据哪个资料都会有说明。”对于刘先生提出豆包曾提供伪造链接的情况,工作人员坚决表示豆包不会编造,提供内容都有依据来源。
刘先生认为自己基于豆包提供的虚假信息投资遭受损失,工作人员表示了抱歉和遗憾。工作人员称,股市有风险,如果是比较重要的信息,建议使用者进一步核实。之后,豆包客服还给刘先生发送了相同内容的短信。

“这还能让人相信吗?”对于豆包客服的回复,刘先生表示难以接受,开发者推出这款AI工具,出现这样的问题,所属公司应该积极面对,妥善解决。
1月29日,华商报大风新闻记者联系到豆包客服,对于刘先生遇到的这类问题,豆包客服依然做出相同的答复,豆包模型正在不断优化中,会存在信息不准确或错误的情况,仅作参考,需进一步查证,不建议输出内容作为专业建议使用。客服称将积极反馈这方面的情况和建议。
1.TMT观察网遵循行业规范,任何转载的稿件都会明确标注作者和来源;
2.TMT观察网的原创文章,请转载时务必注明文章作者和"来源:TMT观察网",不尊重原创的行为TMT观察网或将追究责任;
3.作者投稿可能会经TMT观察网编辑修改或补充。
